一、指导思想
坚持以习近平新时代中国特色社会主义思想为指导,贯彻党的二十大及二十届二中、三中全会精神,以办好人民满意的教育为宗旨,持续提高义务教育招生入学工作制度化、规范化、科学化水平,不断健全公平入学长效机制,维护良好教育生态,进一步提高人民群众的教育获得感和幸福感。
二、基本原则
(一)坚持政府统筹、部门联动、区域协调原则;
(二)坚持科学划片、相对就近、免试入学原则;
(三)坚持平台招生、随机派位、通知入学原则;
(四)坚持应招尽招、分类依次、严格审核原则。
三、主要内容
(一)一年级招生
1.一年级招生对象
2019年8月31日(含8月31日)前出生、尚未注册过小学学籍的沙市户籍适龄儿童和符合条件的随迁子女。残疾儿童和有其它特殊原因的儿童,入学年龄可视不同情况适当延缓。
2.一年级学生类别及所需证件
A类:辖内生。即适龄儿童本人和法定监护人户籍在对应辖区学校的适龄儿童,且房产属于以下情形之一的:
(1)适龄儿童本人或法定监护人在辖区内有独立房产的;
(2)适龄儿童本人和法定监护人在沙市城区均无房产,但适龄儿童自出生之日起,即随父母一方户口在祖父母(外祖父母或祖辈)房产处落户从未迁移的;
(3)适龄儿童本人从出生至今和法定监护人为沙市城区户籍,且在沙市城区无房产,居住房屋为招生辖区内廉租房或公租房的;
(4)适龄儿童父母家庭为被征迁户,与征迁项目部签订协议之日起,3年期内申请在原居住地片区学校就读的(3年期满仍未完成安置或购房的,不受时间限制)。
辖内生报名须提供以下证件原件:①户口簿②房屋不动产权证(房产证)或购房合同(含完税发票、不动产登记信息查询记录)。属于廉租房或公租房的,须提供由房产管理部门出具的证明和近6个月水电使用凭证。属于拆迁安置且申请回原居住地对应辖区学校就读的,须提供征迁安置协议以及相关证明材料。③预防接种查验证明。
沙市乡镇居民户籍的适龄儿童,其户籍地址视同房产地址,无需提供房产证明。若乡镇村组户籍适龄儿童选择在镇中心学校就读的,本人或法定监护人需提供在集镇的房产证明。
提供的房产证或购房合同必须是适龄儿童本人或法定监护人一方或夫妻双方共有的独立房产(本人或法定监护人无房产的,需提供无房产证明和祖辈房产信息)。房产必须为住宅性质并具有独立产权,非配偶关系的共有房产不能作为辖内生入学依据。
辖内生必须具备户籍和房产所在地一致条件。适龄儿童和法定监护人户籍地址与其房产所在地不一致的,必须将户籍迁入房产所在地。户籍和房产办理日期截止2025年6月20日。
2020年5月31日以后在沙市城区所购二手房,在部分学校对应的辖区将实行多校划片,时间界定以房产证登记时间为准。由祖辈过户给直系子女的房产不列入二手房(需提供相应凭证)。
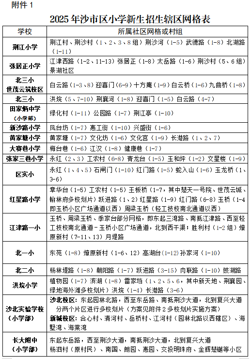
各小学招生辖区(含多校划片)见附件1、附件2。
B类:政策生。一是现役军人子女等政策生的界定及招生流程见后。二是为响应多孩政策,具备辖内生资格二孩(含多校划片抓阄对象),由法定监护人提出申请,随第一个孩子现就读学校录取到同一所学校就读(毕业生和不具备沙市城区就读条件的学生除外)。辖外生多孩由法定监护人提出申请,在A类生录取后,学位充裕的前提下随第一个孩子现就读学校安排在同一所学校就读。双胞胎适龄儿童,可根据家长意愿安置在同一所学校就读。多孩资格由学校依据学籍平台信息审核后统一报区义务教育招生工作领导小组办公室(以下简称区义教招生办)进行复审。
C类:辖外生。居住在沙市辖区内的非沙市城区户籍的随迁子女、进城务工人员子女和具有沙市户籍选择跨辖区就读的适龄儿童,属于以下情形之一的:
(1)非沙市城区户籍但本人和法定监护人在沙市城区有独立房产的适龄儿童;
(2)无沙市城区户籍和房产,但在沙市城区取得属地派出所核发居住证的进城务工人员子女(因城区学位容量等原因,户籍在荆州区、经开区、文旅区、高新区、公安县埠河镇和沙市乡镇,但本人或法定监护人在沙市城区无房产者不接收在沙市城区公办学校就读);
(3)放弃辖内生资格,选择跨辖区申请入学的沙市城区户籍适龄儿童;
(4)属于多校划片的对象,但未按规定时间参与多校划片随机派位的适龄儿童;
(5)户籍在沙市城区但本人或法定监护人在城区无独立房产的适龄儿童(含集体户、空挂户等);
(6)具有辖区内户籍和房产,但没有按时办理入户手续和房产手续的适龄儿童;
(7)不具备辖内生资格,但具备沙市城区就读基本条件的其它情形。
辖外生报名需提供以下证件原件:①户口簿。②不动产权证(房产证)或购房合同(含完税发票、不动产登记信息查询记录)。无房产的外来务工人员需提供法定监护人在沙市区6个月以上的属地派出所核发的居住证和不动产登记信息查询记录、1年以上沙市区社保缴费证明、经商或务工证明(工商营业执照或劳务合同等,工商营业执照持有人需是监护人本人)、近3个月水电使用凭证。③预防接种查验证明。
对于有沙市区居住证,但本人或法定监护人在沙市区外中心城区(包括荆州区、经开区、文旅区、高新区)拥有房产的,不接收在沙市城区公办学校就读。
3.一年级招生程序
第一阶段:登记审核(6月20日—6月30日)
适龄儿童监护人按操作说明填写入学信息,具体报名流程及方法见附件4。(使用智能手机的关闭短信拦截功能,以方便接收平台短信)
属于多校划片小区和二手房多校派位片区的适龄儿童,监护人需于6月22日前完成平台登记,接到平台短信通知后于6月23日—6月24日17:00前,按指定时间持户口、房产证到相应辖区学校招生接待处进行资格审核,符合条件的适龄儿童按时间和地点参加抓阄派位(见附件2)。
登记时法定监护人所报信息必须准确无误,提供证件必须真实有效,并默认允许学校或区义教招生办到相关部门核查。每名适龄儿童只能填报一所就读意向学校。平台开放期间,家长在自行填报、修改信息、志愿变更、确认提交后方能生效。平台关闭后,将不再受理任何报名信息和学校志愿变更。对漏报或不报者按调剂生规则安置入学。辖内生选择跨辖区就读,视其放弃原辖内生资格,如果派位未能中签,由区义教招生办在有空余学位的学校按相对就近原则调剂入学。
第二阶段:依次录取(8月21日—8月22日)
区义教招生办以招生计划为依据,按照A、B、C三类依次进行录取。录取过程中,当A类学生报名数多于学校招生计划数时,则A类学生进行随机派位,不再招收B、C类学生。当上一批次录取后仍有空余学位,且下一批次的报名人数少于空余学位数时直接录取。当下一批次报名人数多于空余学位数时,则进行随机派位。空余学位数由区义教招生办在随机派位时现场公布。
第三阶段:随机派位(8月23日—8月24日)
随机派位由区义教招生办组织,由法定监护人现场抓阄,参与监督人员为纪检监察部门领导、教育行政部门领导、媒体代表等。法定监护人未按时参加现场抓阄,视作未中签学生。派位结果现场公示,抓阄派位未中签的学生,由区义教招生办在有空余学位的学校按相对就近原则调剂入学。录取结果将通过招生平台于8月24日24:00前点对点通知家长。
第四阶段:报到注册(8月25日—8月26日)
新生凭招生平台入学通知信息和身份证(户口簿),到录取学校核对名册后正式报名。
(二)七年级招生
1.七年级学生类别及所需证件
A类:分配生。具备沙市区学籍的应届小学毕业生,以对口直升和整班分配的形式进行小升初分配。2025年沙市区小升初整班分配方案见附件3。
B类:政策生。政策生的界定及招生流程见后。
C类:调剂生。即由于返乡、随迁等原因,需要协调到有空余学位学校的学生。具体分下列类型:
(1)返乡生:其本人或法定监护人有沙市区户籍的异地应届小学毕业生。
(2)随迁生:第一类是具有沙市区小学学籍,由于住址发生变化等原因放弃分配生资格,选择就近入读其它学校的学生。第二类是本人或法定监护人在沙市城区购房的异地应届小学毕业生。第三类是本人或法定监护人持有沙市区属地派出所核发居住证的异地应届小学毕业生。对于有沙市区居住证,但本人或法定监护人在沙市区外中心城区(包括荆州区、经开区、文旅区、高新区)拥有房产的,不接收在沙市城区公办学校就读。
因城区学位容量等原因,户籍在荆州区、经开区、文旅区、高新区、公安县埠河镇和沙市乡镇,但本人或法定监护人在沙市城区无房产者不接收在沙市城区公办学校就读。
(3)外籍生:即不属于分配生,需申请在沙市区就读初中的非中国籍小学应届毕业生。
2.七年级学生申报学位所需证件
在材料审核时,非沙市区小学毕业生需提供以下证件的原件及复印件:
(1)应届小学毕业生国网学籍号;
(2)学生及法定监护人户口簿(学生及其法定监护人户籍办理日期截止2025年6月20日);
(3)房产证明(因返乡、随迁等原因申请就读的学生,本人或法定监护人在沙市城区具有独立房产,其房产办理日期截止2025年6月20日);
(4)无房产的外来务工人员需提供法定监护人在沙市区6个月以上的属地派出所核发的居住证和不动产登记信息查询记录、1年以上沙市区社保缴费证明、经商或务工证明(工商营业执照或劳务合同等,工商营业执照持有人需是监护人本人)、近3个月水电使用凭证。
3.七年级招生程序
第一阶段:对口直升,整班分配(6月27日)
能一校对口的小学毕业生直接升入对应初中。不能一校对口的小学毕业生,以学籍管理平台数据为准,依据整班分配方案,采取随机派位的方式,确定班级对口中学。操作全过程由区义教招生办组织,由家长代表现场抓阄,接受市教育局、区委、区政府和纪检监察部门有关领导、媒体记者以及学生家长代表的现场监督。由各大新闻媒体向社会各界公布抽号结果。
第二阶段:登记审核(6月29日—7月4日)
学生法定监护人按操作说明填写入学信息,具体报名流程及方法见附件4。(使用智能手机的关闭短信拦截功能,以方便接收平台短信)
分配生(沙市区小学毕业生)家长可在小学教师指导下登录,并在完成登录后签字确认,各小学将签字确认结果留存备查。选择异地就读将视其放弃分配生资格,如果最终未被异地学校录取仍返回沙市区就读,由区义教招生办在有空余学位的学校按相对就近原则调剂入学。
沙市区内小学毕业放弃分配生资格的调剂生,直接在平台上提交意向申请。有择校意向的学生只能参加一次随机派位。已分配至沙市实验中学教育集团的学生(含政策生)不能在燎原、文星两个校区间择校。已分配至沙市第二中学教育集团的学生(含政策生)不能在晴川、太岳和南湖三个校区间择校。
平台开放期间,家长自行选择一所学校填报或修改信息,确认提交后方能生效。平台关闭后,将不再受理任何报名信息和学校志愿变更。逾期未完成填报者视为自动放弃分配生资格,由区义教招生办在有空余学位的学校按相对就近原则调剂入学。
6月28日前各招生学校进行线上审核,6月29日—30日区义教招生办进行复审。对有需要提供户籍和房产以外佐证材料或需到住所现场核查的,家长要密切配合。
第三阶段:依次录取(8月21日—8月22日)
由区义教招生办以招生计划为依据,按照A、B、C三类依次录取。录取过程中,如上一批次录取后仍有空余学位,且下一批次的报名人数少于空余学位数时直接录取。多于空余学位数时,采用随机派位的方式录取。
第四阶段:随机派位(8月23日—8月24日)
随机派位由区义教招生办组织,由法定监护人现场抓阄,参与监督人员为纪检监察部门领导、教育行政部门领导、媒体代表等。法定监护人未按时参加现场抓阄,视作未中签学生。派位结果现场公示,抓阄派位未中签的学生,由区义教招生办在有空余学位的学校按相对就近原则调剂入学。录取结果将通过招生平台于8月24日24:00前点对点通知家长。
双胞胎可根据监护人意愿调剂至同一学校就读。
第五阶段:报到注册(8月25日—8月26日)
新生凭招生平台入学通知信息和身份证(户口簿),到录取学校核对名册后正式报名。
(三)政策生招生
1.政策生界定
沙市区属现役军人、烈士、消防救援队伍人员、全国一级和二级英模、因公牺牲或一至四级伤残民警(军人)、受区级以上政府表彰的见义勇为先进个人。其它政策生依据省、市、区相关政策,具体由行业主管部门认定,报区义务教育招生工作领导小组备案。
2.政策生入学流程
第一步:提交申请(6月13日—6月17日)
所有政策生申请人必须是学生的法定监护人。法定监护人提供证件和相关佐证材料到相关部门提交入学申请。政策生意向学校的选择以红门路为界东西划片,按监护人居住地在东西片范围相对就近优待安置入学。当申请人所选择学校辖内生大于招生计划数时不招收政策生。所有政策生对象均指一年级和七年级新生。对于转学插班的学生将按“非起始年级招生”要求和流程,结合家长意愿在有空余学位的学校相对就近安置入学。
第二步:资格审核(6月18日—6月26日)
相关单位根据其法定监护人提供的证件和佐证材料,对政策生对象和认定标准进行初审,审核合格后由主管部门开具情况属实证明或函件,于6月20日前以文件形式连同佐证材料报区义教招生办进行复审。复审结果报区义教招生工作领导小组批准。过时不再接受政策生资格申报。
第三步:注册登记(6月27日—7月4日)
学生法定监护人按操作说明填写入学信息,具体报名流程及方法见附件5。(使用智能手机的关闭短信拦截功能,以方便接收平台短信)
区义教招生办根据适龄儿童法定监护人居住地,结合监护人意愿,与其它类别学生同步相对就近安排学校就读。
3.政策生按类别开具证明或函件的对应单位
(1)现役军人子女以所属部队团队及以上出具的证明或函件为依据,本人出具相关证件;
(2)沙市区烈士、因公牺牲或伤残军人子女以区退役军人事务管理局出具的证明或函件为依据,本人或直系亲属出具相关证件;
(3)沙市区消防救援队伍人员子女以区消防救援大队出具的证明或函件为依据,本人出具相关证件;
(4)沙市区全国一级二级英模、因公牺牲或伤残民警子女以区公安分局出具的证明和函件为依据,本人或直系亲属出具相关证件;
(5)受区级以上政府表彰的见义勇为先进个人以区委政法委出具的证明或函件为依据,本人或直系亲属出具原件;
(6)其它类别政策生(含沙市区以外的政策生)以书面形式(含政策依据及佐证材料)报送至区义教招生办,由区义教招生办对其真实性和政策性负责审核。
4.政策生出具证件和佐证材料的说明
(1)出具证明的对象。出具证明的对象必须是适龄儿童的法定监护人。
(2)出具证明的内容。出具证明的内容必须提供相应的政策依据及佐证材料。
(3)证明或函件文本要素提示。题头对沙市区义务教育招生办公室,内容包含(但不限于)下列信息:单位名称、地址,法定监护人姓名、工作单位及职务、联系电话,适龄儿童姓名及身份证号,现居住地详细地址,申请就读的意向学校(以红门路为界东西片范围内选择至少2所)。出具证明或函件相关单位联系人姓名、职务及联系电话。
(4)出具的证明或函件必须有单位负责人的签名和单位印章。单位负责人对其真实性负责,要承担相应的社会责任甚至法律责任。
5.其它情况说明
受学位容量限制,2025年沙北实验学校的沙北校区和洪垸小学不招收政策生。
已分配至沙市实验中学教育集团的七年级政策生不能在燎原、文星两个校区间择校。已分配至沙市第二中学教育集团的学生不能在晴川、太岳和南湖三个校区间择校。
(四)特殊儿童招生
沙市特殊教育学校只招收沙市户籍和符合条件的随迁特殊儿童。招收辖区之外的非随迁特殊儿童,必须由户籍所在地政府或教育行政部门出具就学联系函,进行风险担保并承担该生的公用经费。
能随班就读的特殊儿童原则上就近随班就读;不能随班就读但生活基本能自理的,由区残疾人教育专家委员会鉴定核准后到沙市特殊教育学校就读;生活完全不能自理的,注册沙市特殊教育学校学籍,由沙市特殊教育学校送教上门;因身体健康原因确需延迟入学的,带相关证件于6月23日—6月27日到区教育局S102室申请办理延缓入学手续。
(五)非起始年级招生
2025年秋季中小学非起始年级插班生(即转学插班)将于8月22日(8:30—11:40,14:30—17:00)在区教育局一楼报告厅现场登记,由区义教招生办在有空余学位的学校按相对就近原则调剂入学。登记时需监护人本人携带以下资料原件和复印件:
1.房产证明(因返乡、随迁等原因申请就读的学生,本人或法定监护人在沙市城区具有独立房产,其房产办理日期截止2025年6月20日)。
无房产的外来务工人员需提供法定监护人在沙市区6个月以上的属地派出所核发的居住证和不动产登记信息查询记录、1年以上沙市区社保缴费证明、经商或务工证明(工商营业执照或劳务合同等,工商营业执照持有人需是监护人本人)、近3个月水电使用凭证。
2.户口簿及监护人身份证。
3.国网学籍号。
4.成长手册或已完成上学期学习证明材料。
5.出生证。
对于有沙市区居住证,但本人或法定监护人在沙市区外中心城区(包括荆州区、经开区、文旅区、高新区)拥有房产的,不接收在沙市城区公办学校就读。
因城区学位容量等原因,户籍在荆州区、经开区、文旅区、高新区、公安县埠河镇和沙市乡镇,但本人或法定监护人在沙市城区无房产者不接收在沙市城区公办学校就读。
(六)调剂类招生
下列情形,由区义教招生办在有空余学位的学校按相对就近原则调剂入学。
1.符合入学条件,但未在规定时间内进行平台登记和资料审核确认的;
2.未参与现场随机派位仍需在沙市区就读的;
3.被录取后在规定报名时间内,逾期未办理入学手续仍需在沙市区就读的;
4.具备沙市区就读基本条件的其它情形。
四、工作要求
(一)加强宣传。各中小学(幼儿园)要加大对《中华人民共和国义务教育法》及各级教育行政部门招生政策的宣传力度,使义务教育的法规意识、基本政策、基本理念家喻户晓、深入人心,要讲清楚2025年招生的平台招生、信息审核、分类依次、随机派位、政策生规程等关键程序,营造招生工作的良好氛围。
(二)加强领导。在区教育工作领导小组领导下,区义教招生办负责招生的具体组织和实施工作。办公室主任由区教育局局长担任,办公室副主任由分管副局长担任。各学校成立以校长为组长的招生工作领导小组,学校招生办公室直接与区义教招生办对接,并安排专人负责咨询、接待、指导信息登记、审核等工作。成立区教育局义务教育招生接待办公室,做好群众来电来访的接待回复工作。全体招生工作人员要增强法治意识、政策意识和服务意识,认真做好群众的来信来访工作,向社会和招生平台公布咨询接待电话,热情、耐心、细致地做好家长工作;要维持正常招生秩序,对于无理取闹、扰乱招生秩序的行为,要及时报公安机关等相关部门依法处理,确保招生工作顺利进行。
(三)严肃纪律。学生信息的真实性和准确性遵循“谁审核、谁负责”的原则,做到“六个严格”(即严格招生程序、严格控制班额、严格通知入学、严格平行分班、严格学籍管理、严格执行教育收费政策)。各校不得以任何名义、任何形式向学生违规收取任何费用。对违反教育收费规定的行为,将按照有关规定追究相关人员的责任。
(四)强化监督。认真落实招生工作责任制和责任追究制,严厉查处弄虚作假和违规违纪行为,主动接受社会监督,主动接受纪律监督。
区纪委监委举报电话:0716-8098428
区教育局机关纪委举报电话:0716-4103865
五、重要提示
(一)2020年5月31日以后在沙市城区所购的二手房,在部分小学招生片区中实行多校划片。因学校容量不能直接对口一所小学的新建小区,实施多校划片入学。
(二)因新建学校、布局调整、人口迁移、招生容量等因素进行适度调整,学校对应辖区一年一划定,请勿将当前辖区划分作为售房承诺和购房的选择依据。
(三)法定监护人或委托人登录义教招生平台后,按操作指南进行操作;登录者信息发布必须真实且符合当前意识形态要求,遵守相关法律法规。
(四)招生接待办只在招生期间工作日开放,招生工作结束即行关闭。招生工作可咨询区义教招生接待办,地点:区教育局S108室,咨询电话:0716-4103850,咨询时间:工作日(8:30—12:00,14:30—17:00)。
本方案解释权属沙市区义务教育招生工作领导小组。
附件:
1.2025年沙市区小学新生招生辖区网格表
2.2025年沙市区小学新生入学多校划片实施方案
3.2025年沙市片区小升初整班分配方案
4.2025年沙市区义务教育招生入学网上报名操作指南


附件2
2025年沙市区小学新生入学多校划片实施方案
1.多校划片区域资格审核及派位时间地点安排表

请符合“房户一致”条件的适龄儿童家长于6月20日至22日完成平台登记,并关注资格审核和抓阄派位公告(见沙市教育和相关学校微信公众号),家长凭随机派位抓阄结果完成招生平台报名信息的确认。对于符合多校划片条件而未参加多校派位抓阄的学生,只能按随迁生资格报名登记。多校划片学位数根据小区适龄儿童数和学校学位数确定相应抓阄比例。
其中沙北实验学校沙北校区招生中,东岳怡景和祥云佳园的原东岳和徐桥村民子女不参与抓阄,辖内生二孩和沙北实验学校本校教师子女不参与抓阄直接录取。剩余学位数按两个片区适龄儿童人数比例相同的原则进行抓阄派位。沙北实验学校沙北校区两个片区中各小区的派位人数计算公式如下:

如派位人数换算时出现小数位时,小数位忽略,按整数位计。如某小区派位人数不足1人,按1人计。
2.2020年5月31日以后在沙市城区所购的二手房实行多校划片,2025年在以下学校对应的辖区二手房实行多校划片。
请符合“房户一致”条件的二手房适龄儿童家长于6月20日至22日完成平台登记,6月23日至24日17:00前持户口、房产证到相应学校招生接待处进行资格审核。随机派位在相应登记学校进行,具体安排如下:
(1)北二小对应辖区二手房,与江津路一小实行多校划片。
审核及派位地点:北二小,派位时间:6月27日8:30。
(2)北一小对应辖区二手房,与江津路一小实行多校划片。
审核及派位地点:北一小,派位时间:6月27日11:30。
(3)红星路小学对应辖区二手房,与张家三巷小学实行多校划片。
审核及派位地点:红星路小学,派位时间:6月27日14:00。
(4)沙市区实验小学对应辖区二手房,与张家三巷小学实行多校划片。
审核及派位地点:区实小,派位时间:6月27日16:00。
(5)洪垸小学对应辖区二手房,与田家炳中学实行多校划片。
审核及派位地点:洪垸小学,派位时间:6月28日8:30。
(6)北三小对应辖区二手房,与田家炳中学实行多校划片。
审核及派位地点:北三小,派位时间:6月28日11:00。
(7)张居正小学对应辖区二手房,与长大沙市附属中学实行多校划片。
审核及派位地点:张居正小学,派位时间:6月28日14:00。
(8)沙北实验学校(沙北校区)对应辖区二手房,与沙北实验学校(新城校区)实行多校划片。
审核及派位地点:沙北实验学校(沙北校区),派位时间:6月28日16:00。中签沙北校区的适龄儿童再参加小区的多校划片抓阄。
家长凭抓阄结果在招生平台完成报名信息确认。凡符合二手房多校划片条件而未参加多校派位抓阄的学生,只能按辖外生资格注册登记。

附件4
2025年沙市区义务教育招生入学网上报名操作指南
一、报名登录方式
手机端:手机(微信或支付宝等)扫描下面二维码,下载安装鄂汇办APP,在主界面左上角定位至荆州市沙市区,点击下方“我要上学”模块,进入“入学一件事”页面,按提示填报有关信息、上传有关材料。

电脑端:搜索并进入“湖北政务服务网”,点击“高效办成一件事”,选择“教育入学一件事”,点击“立即办理”,按提示完成信息填报、资料上传。
二、报名流程
网上报名(幼升小6月20日—6月30日、小升初6月29日—7月4日))→小学多校划片抓阄(6月27日—6月29日)→C类生随机派位(8月23日—8月24日)→到校报名注册(8月25日—8月26日)
三、具体操作步骤
1.注册登录。按照鄂汇办操作流程,完成注册后即可登录。
2.填报信息(信息必须真实,否则将调剂到其它学校)。
(1)学生基本信息。按提示项填报、勾选或上传资料。
(2)父母(或其它法定监护人)基本信息。按提示项填报、勾选或上传资料。
(3)父母(或其它法定监护人)户籍信息、不动产信息。按提示项填报、勾选或上传资料。
3.信息提交。学生家长完成信息填写和资料上传,按家庭住址所在片区选报意向学校后提交。
特别提醒:以上信息需认真填报,请各位家长务必对照户口簿和房产证(不动产权证)或房产网签备案证明、购房税务发票、租房合同等材料认真填写,网报期间信息可修改,网报结束不能修改。
4.审核认定。由纪检工作人员监督,招生平台及第三方专班人员对填报信息进行审核,依据招生方案规定的程序确定学生录入学校。
5.结果查询。家长按指定的时间,登录招生平台,查看审核结果。
6.入学报到。学生家长根据手机短信入学通知的提示,按时到录取学校办理报名注册手续。
四、温馨提示
1.为避免网络拥堵,家长可在有效时间内错峰登录报名。
2.家长登录时,须认真阅读《报名须知》,根据提示准确填报信息,真实完整上传资料,并默认授权义教招生办可通过公安、住建等部门核查户籍、房产等信息的真实性后提交。
请输入验证码