国家税务总局
湖北省税务局
湖北省商务厅
湖北省财政厅
湖北省文化和旅游厅
日前公布
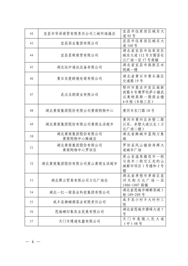
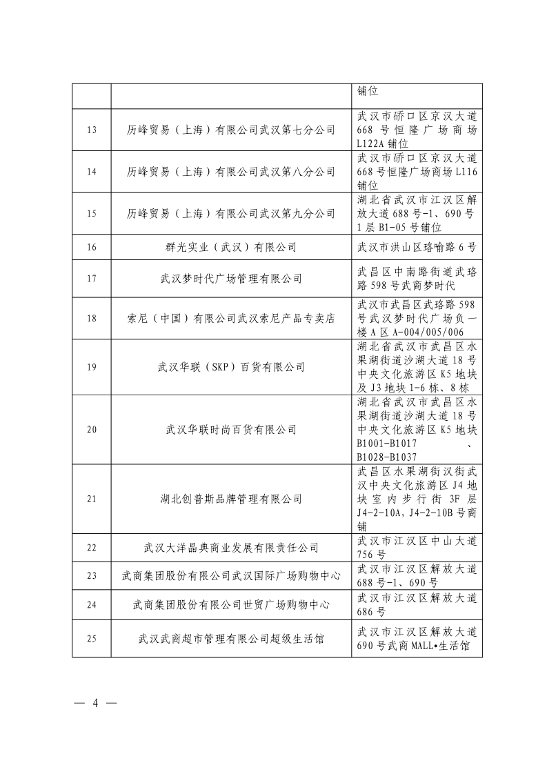
湖北省第一批境外旅客购物离境退税商店名单
按照《国家税务总局关于修改<境外旅客购物离境退税管理办法(试行)>的公告》(2025年第11号)和《国家税务总局湖北省税务局 湖北省商务厅 湖北省财政厅 湖北省文化和旅游厅关于开展境外旅客购物离境退税商店备案工作的通告》(2025年第4号)有关规定,路威酩轩钟表珠宝商贸(上海)有限公司武汉第一分公司等57户企业符合境外旅客购物离境退税商店资质,现予以公布。
现予以公布。




请输入验证码