公安县人民政府关于207国道公安县埠河至南平段
一级公路设站收费的通告
207国道公安县埠河至南平段一级公路已建成通车,根据《省人民政府关于207国道公安县埠河至南平段改建工程设站收费有关事项的批复》(鄂政函〔2025〕26号)有关精神,批准设立207国道公安县埠河至南平段夹竹园收费站。现将有关事项通告如下:
一、收费时间
自2025年4月10日零时起开始试运营收费。
二、收费对象
对通行207国道公安县埠河至南平段一级公路的机动车辆收取通行费。
根据有关规定,对通行207国道公安县埠河至南平段一级公路的军队、武警部队车辆,公安机关在辖区内处理交通事故、执行正常巡逻任务和处置突发事件的统一标志的制式警车,按国家规定享受绿色通道政策的车辆,国家规定的重大节假日免交通行费的小型客车,以及经国务院交通运输主管部门或者省人民政府批准执行抢险救灾任务的车辆,免交车辆通行费。
三、收费性质及标准
207国道公安县埠河至南平段一级公路属经营性收费公路,所收取的车辆通行费属经营性收费,按国家有关规定使用税务票据,照章纳税。收费标准按照《省人民政府关于207国道公安县埠河至南平段改建工程设站收费有关事项的批复》(鄂政函〔2025〕26号)执行。
附件1:207国道公安县埠河至南平段车型分类收费标准

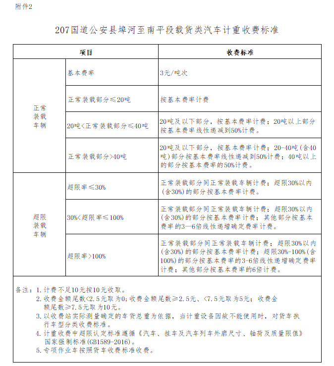
附件2:207国道公安县埠河至南平段载货类汽车计重收费标准

公安县人民政府
2025年4月3日

请输入验证码