最新数据显示,
我国超一半成年人正在和体重较劲,
今年十四届全国人大三次会议记者会上
国家卫健委主任雷海潮宣布:
持续推进“体重管理年”三年行动
呼吁全社会共同参与体重管理
“国家喊你减肥”迅速登上各大平台热搜
所以,今天你减肥了吗?
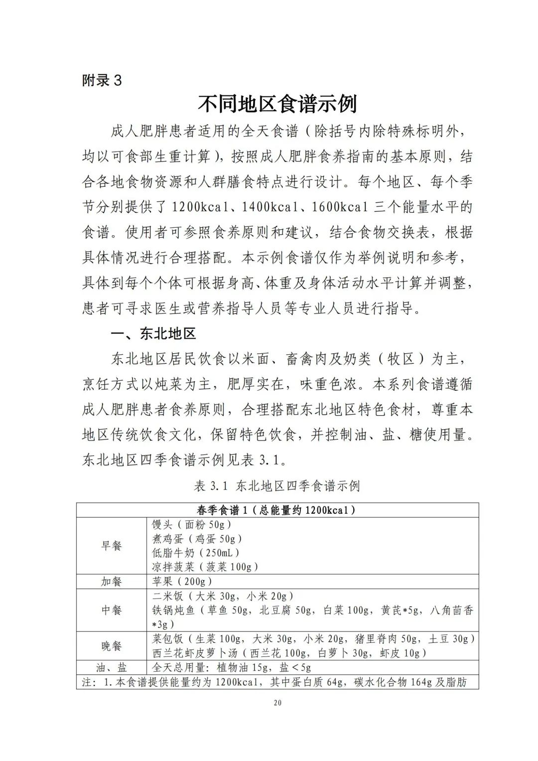
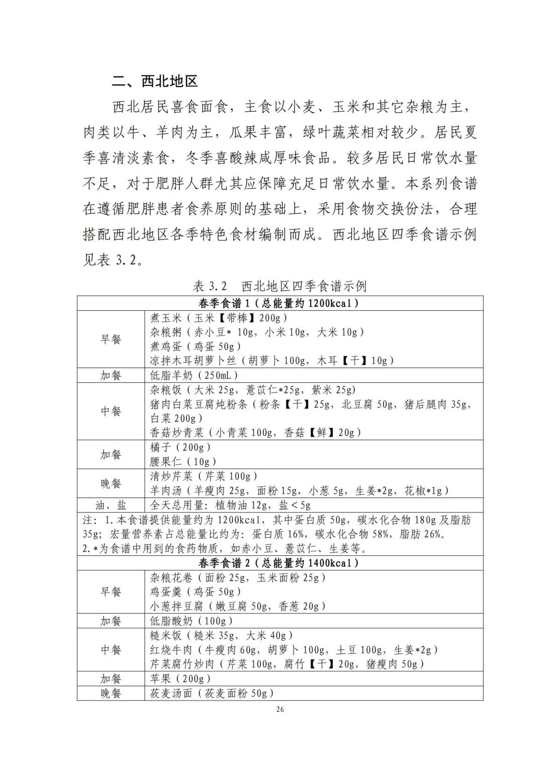
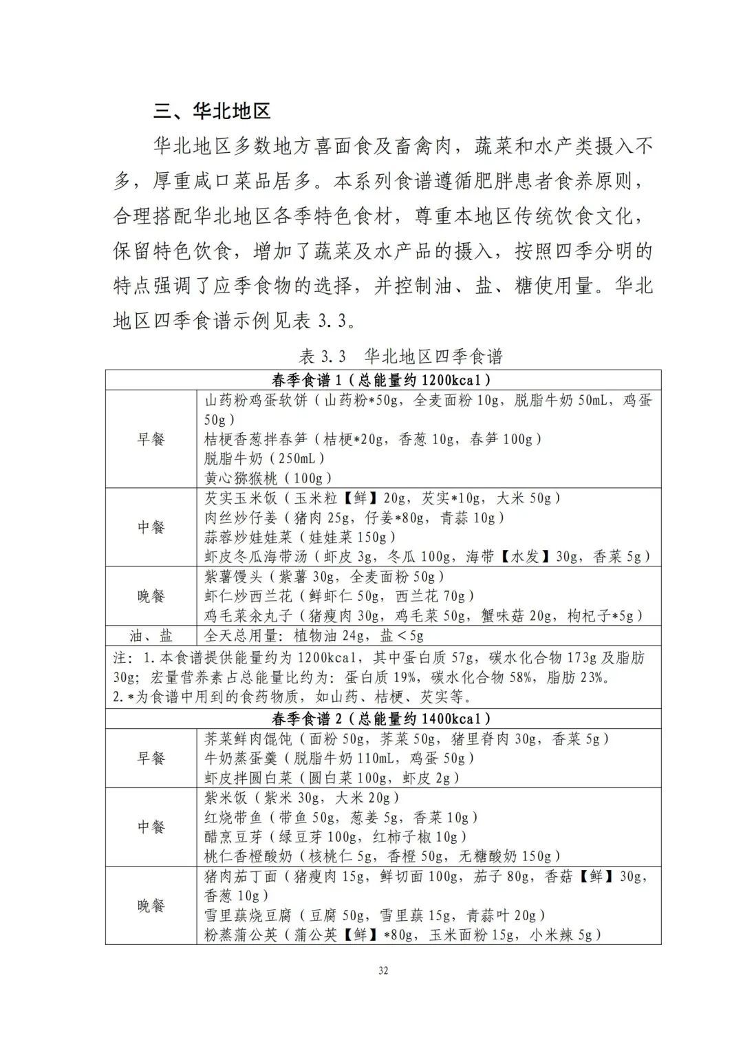
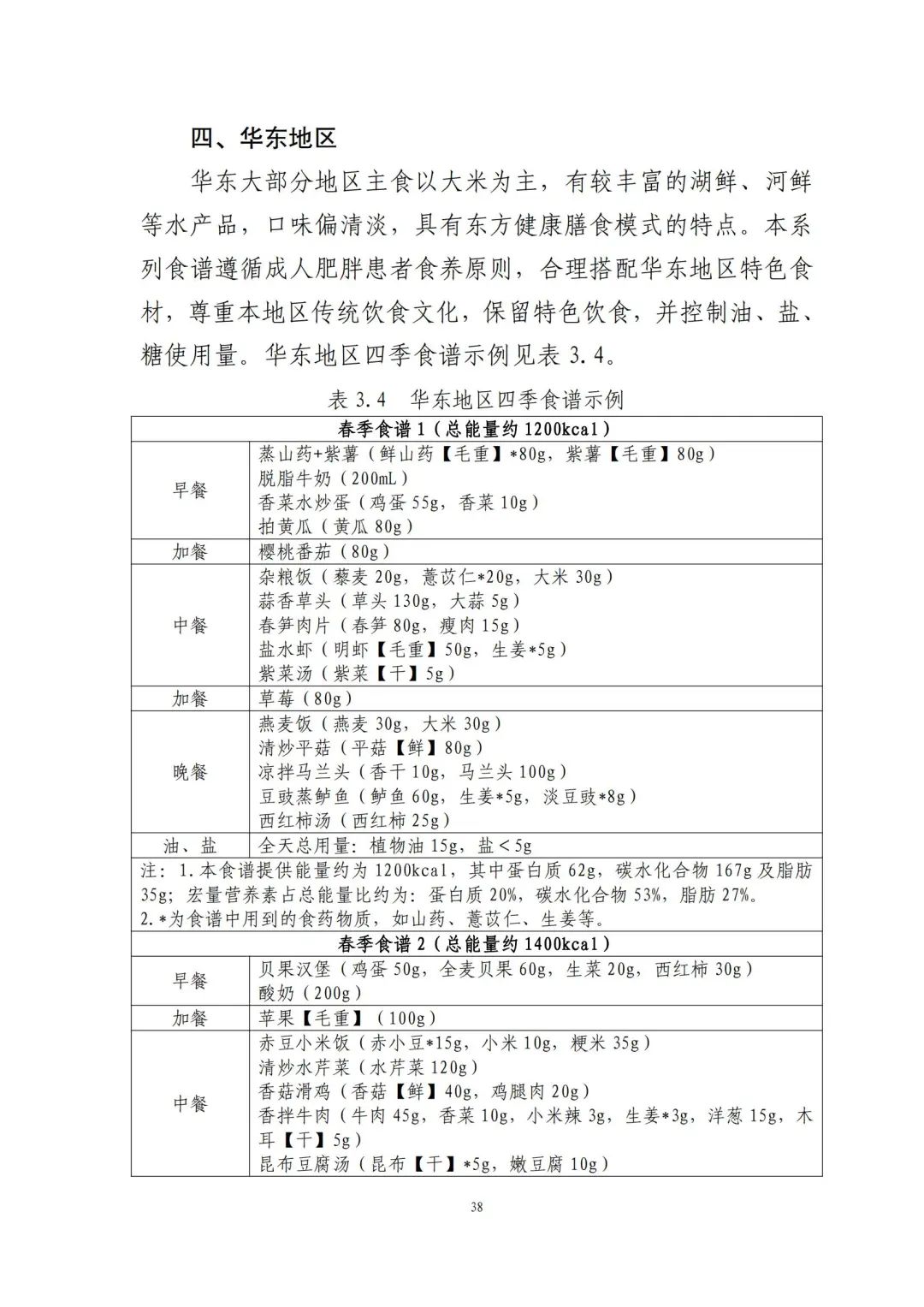
此前,国家卫健委发布《成人肥胖食养指南(2024年版)》,手把手教你科学减肥。有人按食谱减肥,7天瘦10斤。


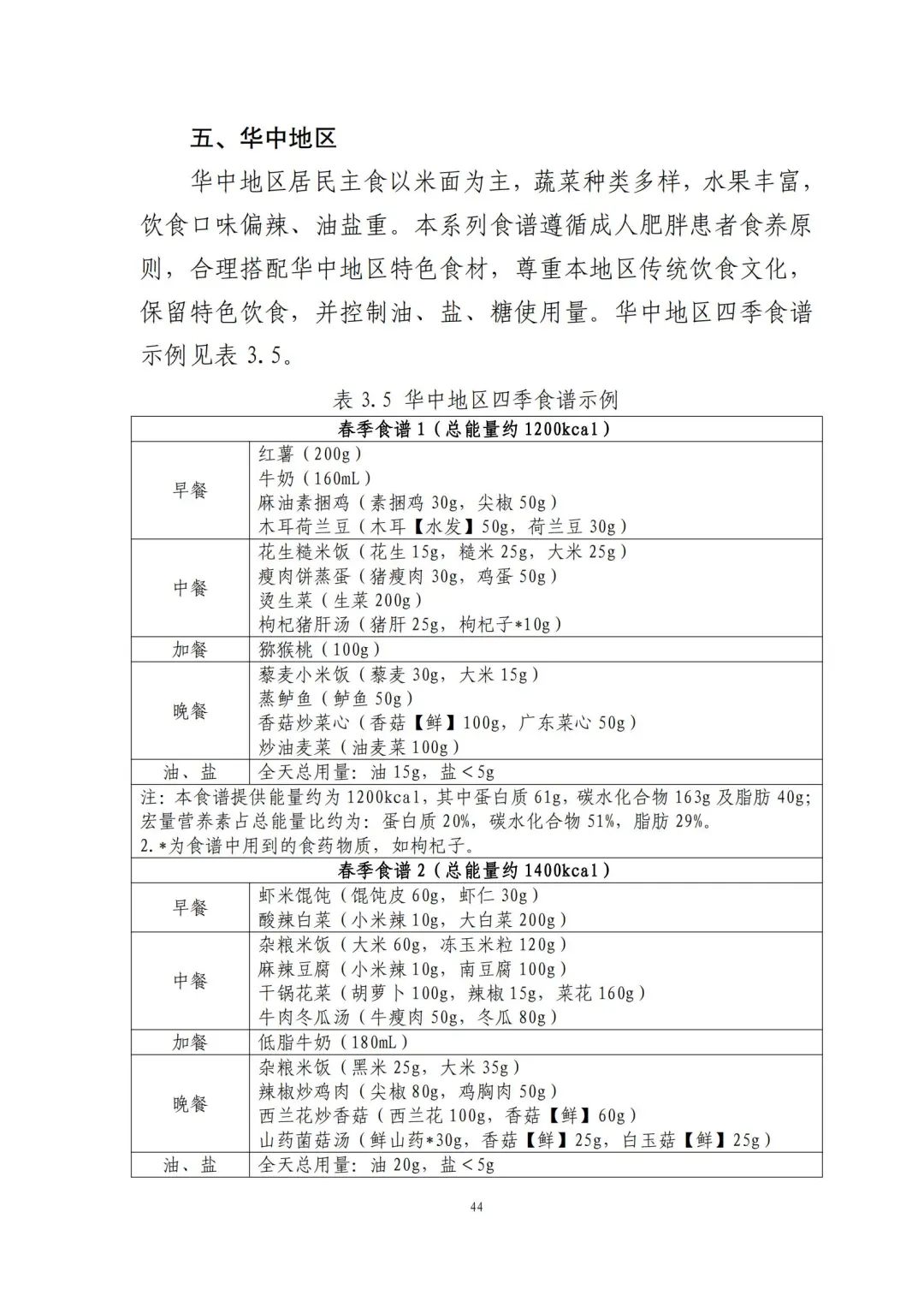
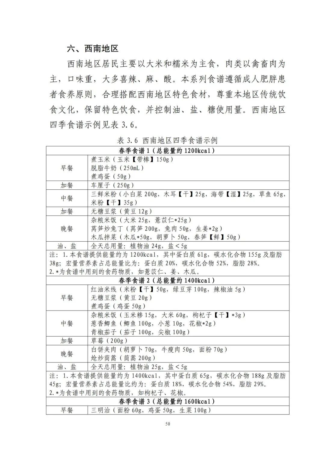
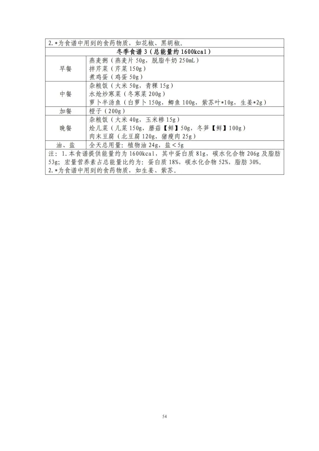
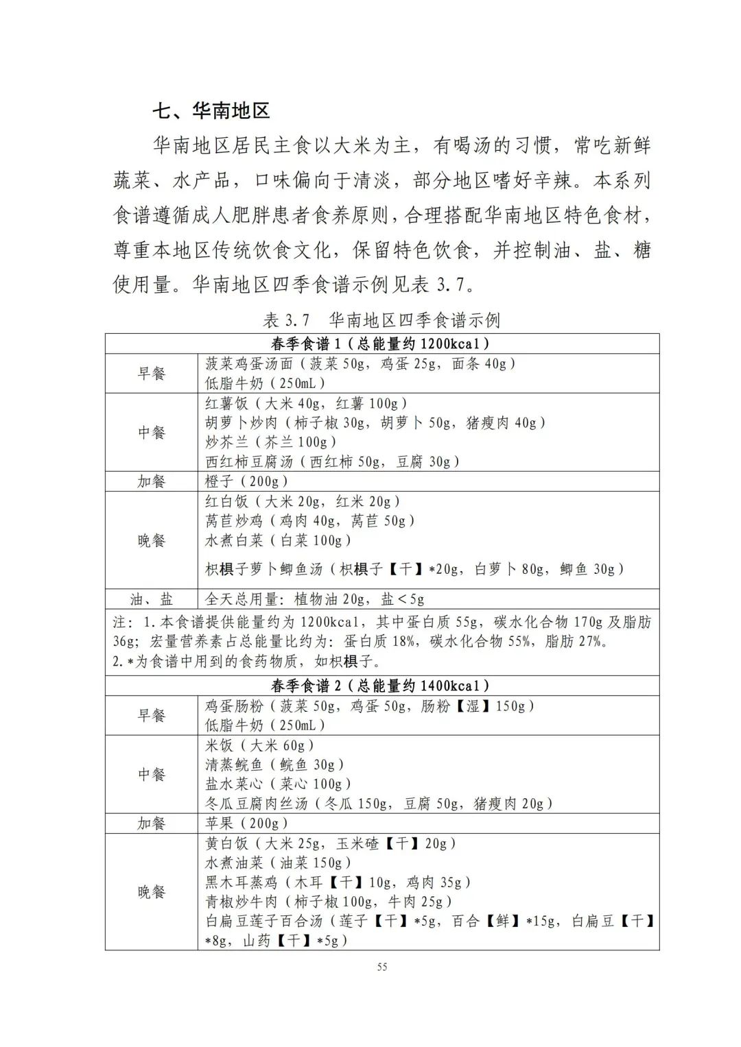
这份食谱细化到了全国不同地区的食谱示例,并备注了食谱的“总能量”。

减肥食谱,请自取!








































如何判断自己是否肥胖
超重和肥胖受多种因素影响。其中包括遗传、饮食、身体活动水平、生活习惯以及社会环境改变等。
身体质量指数(BMI)是衡量人体胖瘦程度的常用标准。
BMI=体重(kg)/身高(m)²
我国健康成年人的BMI正常范围在18.5-24之间。
BMI在24-28之间被定义为超重。
BMI达到或超过28就是肥胖。
其中,又根据BMI分为轻度肥胖、中度肥胖、重度肥胖以及极重度肥胖。
减重反弹往往是因减重方案不合理导致的,比如节食减肥,虽然短期见效快,但难以坚持,复胖不可避免。
减肥要循序渐进,较为理想的减重目标应该是6个月内,减少当前体重的5%-10%,合理减重速度为每月减2-4公斤。
请输入验证码