3月8日,湖北省消委通过官方微信公众号发布湖北“2024年度消费维权人物”名单。15位专职维权人士和15位社会人士获奖,另有10人获得提名。其中,荆州市融媒体中心记者陈明阳入选“消费维权人物事迹经验推广”名单。
据介绍,按照中消协统一安排,湖北省消费者委员会于2025年1月至3月,在全省开展“2024年度消费维权人物事迹经验推广活动”,对一批贡献大、口碑好、成绩突出、影响广泛、体现时代精神、典型示范性强的消费维权人物的先进事迹经验进行推广。候选人由社会各界推荐及自荐,省消委在其官方网站和微信公众号上对表现突出的51名“消费维权人物事迹经验”进行了展示评议,最终确定了评议名单。
此前,在3月7日举办的湖北省2025年“3·15”国际消费者权益日系列活动暨优化消费环境专项行动上,中国移动通信集团湖北有限公司武汉分公司营业厅经理余荣辉、汉川市消费者委员会副会长兼秘书长章志军等五名代表作为“2024年度消费维权人物”获奖代表上台领奖。

获奖代表合影(省消委供图)

余荣辉发言(省消委供图)
余荣辉在工作中的另一个身份是湖北移动长港路营业厅消费维权服务站站长。“维权服务不是选择题,而是必答题。”余荣辉介绍,沟通是化解矛盾的关键,尤其应对新型线上消费方式与银发人群时,她往往通过耐心引导和解释来消除误解、促进理解。湖北移动通过“线上+线下”双通道,针对老年群体提供上门服务、专班跟进复杂问题、优先解决突发投诉。
她认为,湖北移动维权人有着三种身份——把客户的烦心事当成自家事来办的“店小二”;在服务细节中找问题、治未病的“啄木鸟”;让每通电话、每次见面都传递楚韵温情的“贴心人”。
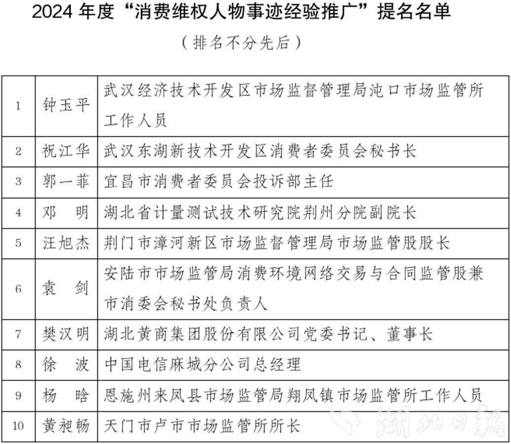
附:获选名单

获奖名单(省消委官网图片)

获奖名单(省消委官网图片)

获奖名单(省消委官网图片)
请输入验证码