1月9日,深圳“南山因为期末试卷太难延时20分钟”冲上热搜。

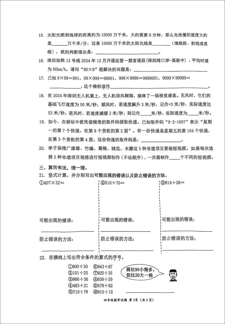
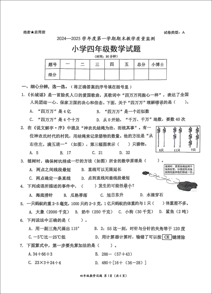
不少家长看完深圳南山四年级数学期末试卷后不淡定了,原计划考试时间90分钟,一共36道题,整整6页A4纸,仅算一下时间,平均每道题150秒钟,即两分半钟一道题。这两分半钟,四年级的学生需要读题、理解、思考、计算、书写。不少中学数学老师纷纷感慨:“别说小学四年级学生了,我都写不完!”






深圳南山区小学四年级数学期末试卷
1月10日,九派新闻记者以家长名义联系到深圳市南山教育局,工作人员表示:“新课程标准颁布以来,国家义务教育的质量监测命题方向和重点都发生了比较大的转变,就是希望通过这个义务教育阶段的学习,让学生逐步用数学的眼光来观察现实世界、进行思考。”
延时还有学生没有答完家长表示“太打击”孩子数学科目考试结束后,网络平台上有不少家长介绍孩子的考试情况,有人提到,由于题目太难,考试“后来又加了20分钟,还是没有写完”。有四年级家长直言“太打击了”,准备中午对娃好点,“带娃吃大餐”。对于一些孩子来说,考试得一百分是个小目标。这次考试之后,就有网友表示自家的孩子很无奈:“这次数学可能很难一百分”。

“这是语文老师出的数学试卷吧?句句有主谓宾,段段有原因结果。”相关话题评论区里,不少家长对数学试卷的阅读量提出疑惑。对于此次考试难度太大的观点,也有不少家长持反对意见。“考查的知识并没有超纲,只不过是更考察综合能力。”“题目更生活化,更联系实际了,挺好的。第一次难免阵痛,以后就习惯了。”“题目出得挺好的”有网友认为,作为4、5、6年级'过程'考试“也不错”。

国家级骨干教师:凡事要有度,否则形式大于内容
记者采访了国家级骨干教师、中国数学奥林匹克高级教练黄东坡,他看完这份数学试卷后表示:“情境化、跨学科、增加阅读量,这是新中考新高考的新特点,但凡事要有度,否则只有形式而脱离学生的学习实际、能力水平和思维状况。”黄东坡指出,找到适量阅读与高阶思维的契合点,且突出对数学本质的考查才是正道,否则只能是形式大于内容,热闹一时。



黄东坡表示:这些题太牵强附会了黄东坡补充道,小学数学除了计算、推理、数据分析等关键能力的培养,还需从小培养孩子的阅读理解能力、信息整合能力、批判思维能力和语言表达能力。广州一重点中学数学名师周老师看完深圳南山小学四年级的数学题后表示,整张卷子阅读量太大,这会导致学生在有限的考试时间内无法完成所有题目,影响学生正常发挥。不少家长猜测,深圳南山这份试卷是为了适应中高考的改革,毕竟高考数学题阅读量也越来越大。周老师强调,这是对高考数学的误解。“其实早在三年前,高考数学就开始‘瘦身’了,新高考数学题量有所减少,更注重考查学生的思维能力,倡导‘多想少算’,题目思维量充足,学生若能充分思考,可能会发现更巧妙的解题方法。”周老师表示,为了适应情景化和生活化,在数学试题里出现两三道贴合生活场景的数学题无可厚非,但不能整张试卷全是这样的题。“数学的核心素养之一是培养学生的逻辑思维能力,通过数学学习,学生能够锻炼自己的思维品质,提升逻辑推理和分析问题的能力。对于小学生而言,数学学习要重视计算能力的培养,确保学生在计算运算等方面能够过关,为后续的数学学习打下坚实的基础。”周老师指出,数学题目可以适度地与生活实际相结合,如小学高年级学生可以学习一些与购物打折、年龄问题等相关的数学应用,这有助于训练学生的思维,“但不应过度生活化,不应为了生活化而强行将所有数学概念套入生活场景,这样反而会增加学生的负担,不利于数学本质的理解和掌握。”周老师强调,不管如何变革,数学的本质依旧是追求简约之美,避免过度复杂化,“我们的老师在实际教学中应该让学生领略到数学本身的思维之美,培养数学学习的兴趣。”网友热议


请输入验证码