蛇年纪念币预约再度火爆!有银行5分钟内已约满,秒空......

上线秒空,冲上热搜
12月23日22时,2025年贺岁纪念币网上预约开启。22时30分,2025年贺岁钞线上预约开启。
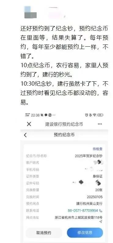
不少网友参与了预约抢购。有币和钞都抢到的——


也有网友表示,根本抢不到——





还有没约到币约到了钞的——

不少网友反映,进入预约页面时,多家银行相关预约网页出现卡顿、无法访问等情况。也有网友反映,手机不停地接收银行验证码,就是抢不到……
据澎湃新闻,22时05分,中国农业银行纪念币预约页面显示上海市各网点线上剩余数量为0。有网友晒图称,仅仅半个小时各地银行纪念币均被抢空。
“蛇年纪念币预约”登上微博热搜。


多家银行承办,发行量1亿张
中国人民银行于2024年12月23日起预约发行2025年贺岁普通纪念币、纪念钞。2025年“蛇币”单枚面额10元,材质为双色铜合金,发行数量为1亿枚,2025年“蛇钞”单张面额20元,采用塑料材质,发行数量为1亿张,二者均采取面额等值兑换。


根据多家银行公告,客户可登录手机银行、门户网站、个人网上银行及微信公众号进行预约,先到先得,额满为止。
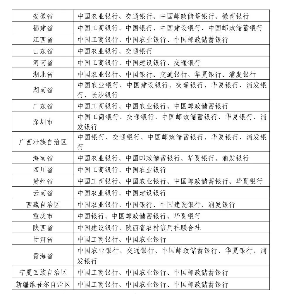
各地预约承办银行:


来源:央行网站
昨晚,你预约到了吗?
请输入验证码