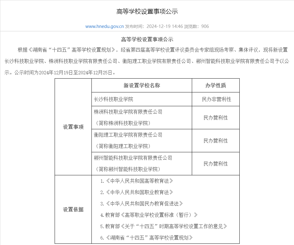
近日,湖南省教育厅发布高等学校设置事项公示,根据《湖南省“十四五”高等学校设置规划》,经省第四届高等学校设置评议委员会专家组现场考察、集体评议,现将新设置长沙科技职业学院、株洲科技职业学院有限责任公司(简称株洲科技职业学院)、衡阳理工职业学院有限责任公司(简称衡阳理工职业学院)、郴州智能科技职业学院有限责任公司(简称郴州智能科技职业学院)予以公示。公示时间为2024年12月19日至2024年12月25日。

为何会出现以公司命名的学校?
按照《中华人民共和国民办教育促进法》,以及教育部办公厅印发的《高等学校命名暂行办法》相关要求,营利性民办高等学校名称须在名称中明确为“有限责任公司”或“股份有限公司”。学校设立时可以向审批机关申请使用学校简称,简称仅可以省略学校名称中的公司组织形式。
据悉,这也是湖南首次设置民办营利性高校。民办营利性高校是民办高校的一种类型,其与民办非营利性高校的主要区别在于,营利性高校的产权制度按照企业模式进行配置,投资者可以根据法律规定分配学校经营剩余,在招生、教学、管理等方面享有较大的自主权。
早在2017年,《关于营利性民办学校名称登记管理有关工作的通知》对营利性民办学校的命名规则和名称核准流程进行规范。
《通知》要求,营利性民办学校的名称必须体现“三个符合”。即:
符合公司登记管理和教育相关法律法规的规定;
符合学校的办学所在地、类型、层次要求;
符合教育规律和儿童身心发展规律。
《通知》强调,除一些特殊情况外,营利性民办学校名称应当满足“五个不得”。
不得使用片面强调办学特色等误导家长或者引发歧义的内容和文字;
不得使用已登记的学校名称、简称、特定称谓作字号;
不得以个人姓名作字号;
不得冠以“中国”“中华”“全国“国际”“世界”“全球”等字样;
其他企业未经具有审批权限的审批机关同意,名称中不得含有“大学”“学院”“幼儿园”“高中”“专修”“进修”等可能对公众造成误解或者引发歧义的内容和文字等。
据教育部有关司局负责同志介绍,尽管营利性民办学校要依法登记为公司法人,但从教育行政管理的角度看,营利性民办学校与其他学校只是法人属性不同,法律地位是同等的。同时,为保护这些学校师生的切身权益,《通知》明确提出,实施学历教育的营利性民办学校和营利性幼儿园可以在申请设立时向审批机关申请使用学校简称,并对学校简称的形式和用途做出要求,以保证教师在业务培训、职务评聘、教龄和工龄计算、表彰奖励、社会活动等方面的同等权利,学生在升学、就业、社会优待以及参加先进评选等方面的同等权利。
请输入验证码