9月30日,A股刷新多项历史记录,涨出史诗级行情。
成交额方面,开盘仅35分钟,两市成交额突破1万亿元,刷新历史最快万亿纪录;截至收盘,两市成交额单日突破2.59万亿元,刷新历史最大单日成交。
指数方面,上证指数收盘报3336.50点,涨8.06%,刷新2008年10月以来最大单日涨幅;
深证成指、创业板指、北证50指数收盘分别上涨10.67%、15.36%、22.84%,均刷新历史最大单日涨幅。

沪深两市近日行情 来源:Choice数据
具体到个股更是夸张,两市仅8只股票下跌。5336只个股收盘飘红,刷新历史最多个股上涨纪录;713只个股收盘涨停,创2015年10月以来最多涨停家数纪录。
投资者的热情给资本市场的配套基础设施建设带来压力。
上周五(9月27日),上交所交易系统出现罕见的多次、长时段宕机,投资者交易沪市股票很不顺畅,对此,上交所在官网发布公告致歉,并于9月29日组织开展了竞价撮合平台和综合业务平台相关业务通关测试。
记者获悉,29日的测试内容主要聚焦验证连续竞价时段集中申报大量订单时,竞价平台业务处理的平稳运行等。本次压力测试中,竞价交易系统累计接收申报2.7亿笔订单,是历史峰值的2倍,是27日申报量的3倍。
而9月30日,多家券商在早间开盘时段仍然出了岔子,多位投资者晒图表示交易系统登不上去。此外,银证转账也出现延缓,投资者想把钱从银行账户转到证券账户时系统卡顿,“耽误我挣钱吃肉了。”有网友吐槽。
早间仅用35分钟就刷新了历史最快万亿纪录的成交量能来势汹汹,确实给券商带来了不少的压力。据不完全统计,国信证券、银河证券、申万宏源、华泰证券、同花顺等多家券商交易软件都在早间崩了,客服回应称“交易量太大”。
券商IT部门要加班加点给交易系统进行扩容和优化了。
记者获悉,有地方证监局陆续向券商下发加强证券期货业网络和信息系统安全保障工作的通知。其中要求,券商可以结合业务变化情况,加大信息系统压力测试力度,重要信息系统的订单吞吐速率、成交峰值吞吐速率等指标应当在历史峰值的三倍以上,交易时段相关网络带宽应当是近一年使用峰值的两倍以上。
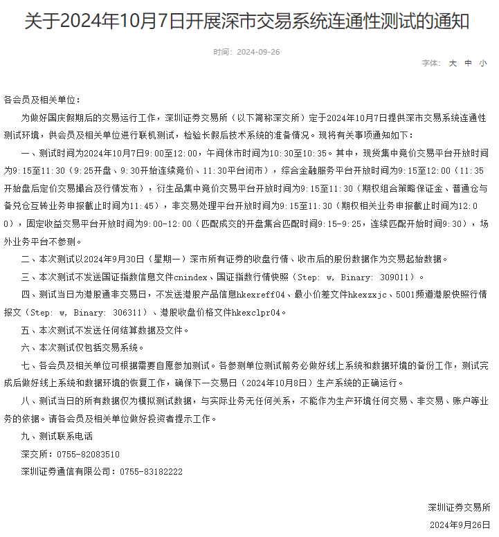
值得一提的是,据央视财经消息,上交所定于10月7日组织开展十一假期后系统开机连通性测试,为相关机构开机验证提供连通性测试环境。

此外,深交所也将于同日开展相关测试。

记者从上交所了解到,此次测试是节假日后的例行测试。测试主要是验证相关各方可正常登录上交所竞价、综业、新债券、期权、固收等交易系统,开展公告接收处理、委托申报、成交回报、行情接收展示等业务。
据了解,此次参测单位包括上交所技术公司、上交所信息公司、相关核心机构以及券商等金融机构。
测试所使用的证券账户、交易单元、指定交易等均以9月30日闭市后生产环境数据为基准,将模拟1个交易日的交易。
同时也有消息,随着市场交易量不断放大,上交所也在研究进行设备扩容,具体方案也在讨论之中。

此前报道:
请输入验证码