周末重磅不断!
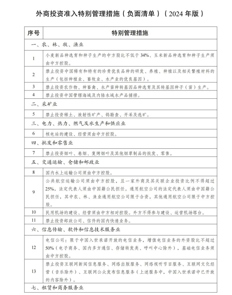
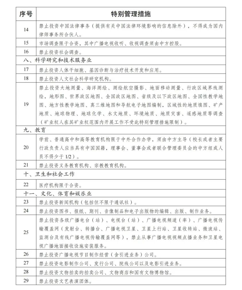
国家发展改革委网站9月8日发布《外商投资准入特别管理措施(负面清单)(2024年版)》(下称负面清单)。负面清单限制措施由31条减至29条,删除了“出版物印刷须由中方控股”,以及“禁止投资中药饮片的蒸、炒、炙、煅等炮制技术的应用及中成药保密处方产品的生产”2个条目,制造业领域外资准入限制措施实现“清零”。
商务部网站9月8日消息,近日,商务部、国家卫生健康委、国家药监局联合印发关于在医疗领域开展扩大开放试点工作的通知(下称通知)。
发改委发布外商投资准入特别管理措施(2024年版)
国家发展改革委网站9月8日消息,《外商投资准入特别管理措施(负面清单)(2024年版)》已经2024年4月8日国家发展和改革委员会第10次委务会议审议通过和商务部审签,并经党中央、国务院同意,现予发布,自11月1日起施行。
从事《负面清单》禁止投资领域业务的境内企业到境外发行股份并上市交易的,应当经国家有关主管部门审核同意,境外投资者不得参与企业经营管理,其持股比例参照境外投资者境内证券投资管理有关规定执行。
《负面清单》中未列出的文化、金融等领域与行政审批、资质条件、国家安全等相关措施,按照现行规定执行。


图片来源:发改委网站
三部门:在医疗领域开展扩大开放试点工作
商务部网站9月8日消息,近日,商务部、国家卫生健康委、国家药监局联合印发关于在医疗领域开展扩大开放试点工作的通知。
通知提出,为引进外资促进我国医疗相关领域高质量发展,更好满足人民群众医疗健康需求,拟在医疗领域开展扩大开放试点工作。
通知明确,在生物技术领域,自通知印发之日起,在中国(北京)自由贸易试验区、中国(上海)自由贸易试验区、中国(广东)自由贸易试验区和海南自由贸易港允许外商投资企业从事人体干细胞、基因诊断与治疗技术开发和技术应用,以用于产品注册上市和生产。所有经过注册上市和批准生产的产品,可在全国范围使用。拟进行试点的外商投资企业应遵守我国相关法律、行政法规等规定,符合人类遗传资源管理、药品临床试验(含国际多中心临床试验)、药品注册上市、药品生产、伦理审查等规定要求,并履行相关管理程序。
通知明确,拟允许在北京、天津、上海、南京、苏州、福州、广州、深圳和海南全岛设立外商独资医院(中医类除外,不含并购公立医院)。设立外商独资医院的具体条件、要求和程序等将另行通知。
通知要求,试点地区商务、卫生健康、人类遗传资源、药品监督管理主管部门要按照职责分工,加大政策宣传力度,主动对接有意愿的外商投资企业并加强服务;同时,要加强部门间会商,并在各自职责范围内依法对试点企业实施监督管理,及时识别、有效防范风险,扎实推进生物技术和独资医院领域扩大开放试点工作,确保试点工作取得实效。
请输入验证码