9月5日晚,中国资本市场、证券行业迎来具有标志性意义的重大事件。国泰君安、海通证券双双发布公告:同步停牌谋划重大资产重组。
本次国泰君安、海通证券的合并,是新“国九条”实施以来头部券商合并重组的首单,也是中国资本市场史上规模最大的A+H双边市场吸收合并、上市券商A+H最大的整合案例,涉及多业务牌照与多家境内外上市挂牌子企业,属于重大无先例的创新事项。
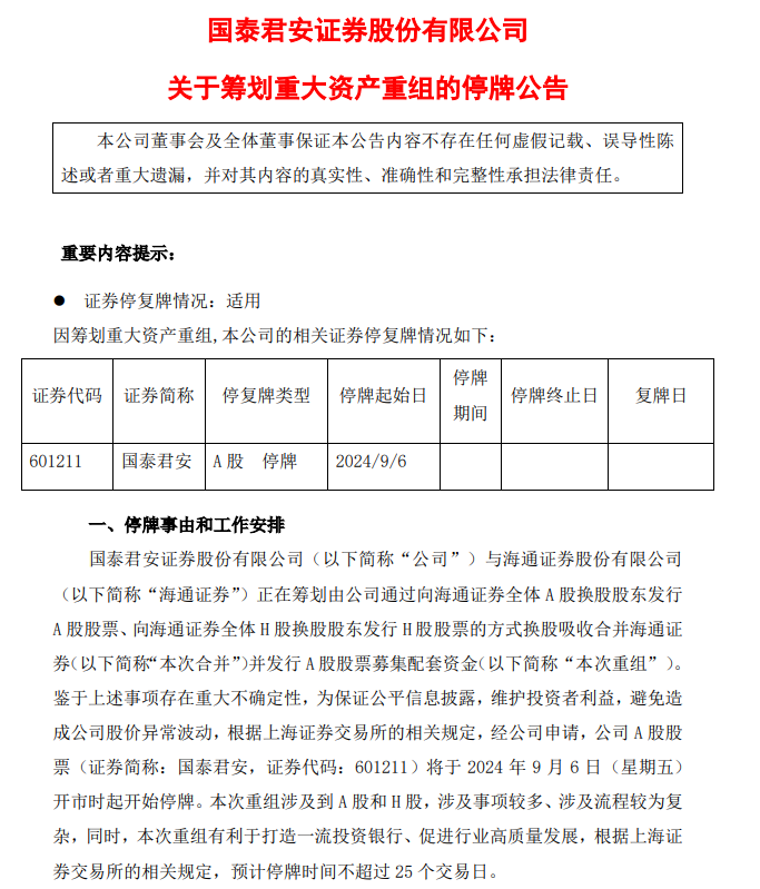
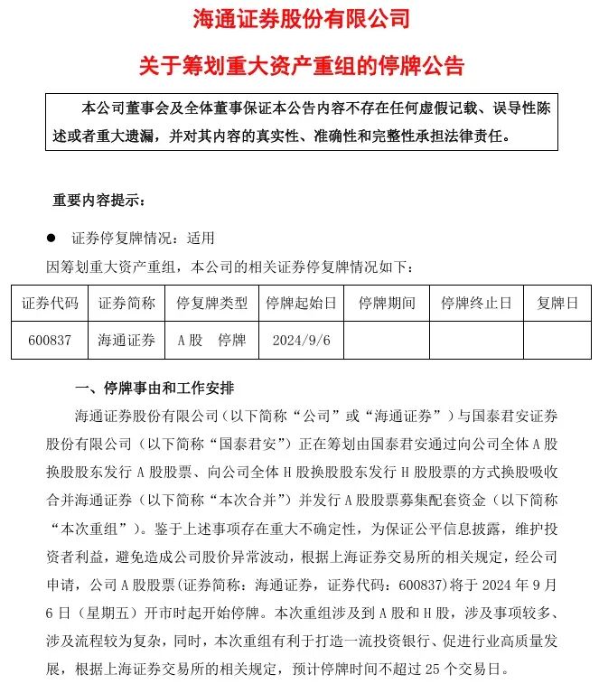
国泰君安、海通证券的公告显示,国泰君安证券股份有限公司与海通证券股份有限公司正在筹划由国泰君安证券通过向海通证券全体A股换股股东发行A股股票、向海通证券全体H股换股股东发行H股股票的方式换股吸收合并海通证券并发行A股股票募集配套资金。
鉴于上述事项存在重大不确定性,为保证公平信息披露,维护投资者利益,避免造成股价异常波动,根据上海证券交易所的相关规定,经申请,国泰君安、海通证券A股股票将于2024年9月6日(星期五)开市时起开始停牌。
公告称,本次重组涉及到A股和H股,涉及事项较多、涉及流程较为复杂,同时,本次重组有利于打造一流投资银行、促进行业高质量发展,根据上海证券交易所的相关规定,预计停牌时间不超过25个交易日。


按照2023年数据测算,合并后新机构的总资产、归母净资产将分别达1.68万亿元、3300亿元,均处于行业首位,证券业“超级航母”呼之欲出。
国泰君安、海通证券均为国内历史最悠久、规模最大的综合类证券公司之一。资料显示,国泰君安证券由诞生于1992年的国泰证券和君安证券在1999年新设合并成立;海通证券成立于1988年,是国内最早成立的证券公司中唯一未被更名、合并的大型证券公司。
业内人士表示,国泰君安、海通证券同为大型综合性券商,在业务结构、数字科技、合规风控、科创金融、国际布局等方面各具特色。本次合并符合两家公司的战略发展方向,既有利于双方共享专业能力和客户资源,增强客户服务能力,提升集约管理水平与运营效率;也有利于推动优势互补,完善重点领域、重点产业、重点区域布局,全面提升抗风险能力,增强核心竞争力,更好履行职责使命,提升服务实体经济能级。
两家券商同属上海国资。国泰君安实际控制人为上海国际集团有限公司,海通证券第一大股东为上海国盛(集团)有限公司。
在业内人士看来,本次合并重组有利于整合上海金融国资优势资源,打造一家与上海国际金融中心地位相匹配的一流投资银行,有效健全完善上海国际金融中心的要素体系,增强上海国际金融中心竞争力影响力,推动上海走出一条中国特色的国际金融中心建设之路,更好地服务建设金融强国的战略目标。
(来源:长江云新闻综合国泰君安公告 海通证券公告 新华社 上海证券报 中国经济网)
请输入验证码