
《荆州市公办中小学幼儿园
2024年秋季学期收费项目标准公告》

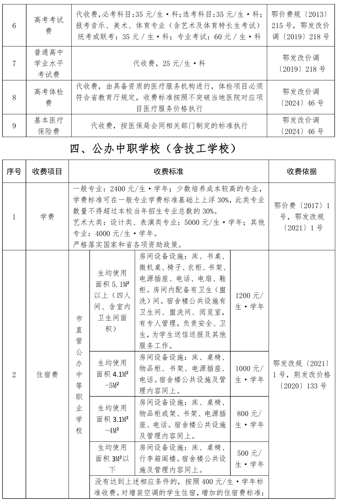
荆州市公办中小学幼儿园
2024年秋季学期收费项目标准公告
为进一步规范教育收费行为,切实维护学生合法权益,现对2024年秋季学期我市公办中小学、幼儿园教育收费项目、标准以及相关政策等进行集中公示。
各县(市、区)教育主管部门、各学校要提高站位,牢固树立红线意识,进一步加强教育收费政策的学习、宣传。要严格执行教育收费政策,切实落实教育收费公示制度,继续加大教育收费督导检查力度,为荆州教育高质量发展营造良好环境。
监督电话:
荆州市教育局4132837
荆州市发改委8852007
荆州市市场监管局12315
荆州市人社局8512493
2024年9月2日




请输入验证码