嗡嗡嗡!夜雨幽梦时,总有蚊子来烦扰。
近日,不少武汉市民反映,无论是出门遛弯、公园静坐,还是晚上睡觉,都会被蚊子“围攻”,感觉今年的蚊子比往年要多。是这样子吗?今天(6月27日),长江云新闻记者联系湖北省疾病预防控制中心,了解具体情况。

湖北省疾病预防控制中心传染病防治研究所消毒与病媒控制部副主任技师熊进峰告诉记者,蚊子对温度比较敏感,它的活跃程度和气温高度相关。监测数据显示,每年5-6月份,随着气温升高及降雨量增多,蚊子密度就会明显升高。5-10月份是武汉蚊子活动的高峰期。
他还补充道,根据布雷图指数法监测幼蚊、诱蚊灯法、勺捕法等方法,监测显示,今年4-5月份,武汉的伊蚊(俗称花蚊子,白天叮咬人的蚊子)密度较过去几年,确实有一定程度的上升。“除了科学监测,我们还密切关注蚊类的种群分布、季节消长等本底信息,进行科学防蚊。”

专业人员使用双层叠帐开展伊蚊成蚊密度监测
在疾控专家看来,蚊子最可恨的地方不在于扰人清梦,而是传播疾病。熊进峰介绍,蚊子传播的疾病多达几十种,最常见的包括登革热、疟疾、黄热病、寨卡病毒病、流行性乙型脑炎、丝虫病等。“蚊子可以说是地球上对人类危害最大的动物了,据统计全球每年因蚊传疾病死亡的人数超过70万。”
那么,市民如何科学防蚊呢?熊进峰告诉记者:“我们平时关注到的,都是能飞舞着叮咬人的成蚊,其实蚊子还有其他的发育状态:蚊子的卵、幼虫和蛹都生活在水里,如果我们能切断水源,就能很有效地避免被蚊子叮咬了。”
对于居家周围的积水
建议记住以下几个字诀:
①换:水生植物定期换水(3~5天);
②清:及时清理饮水机、花盆底托等积水(3~5天);
③翻:闲置、废弃容器需清除或翻倒过来;
④养:水缸、鱼缸等适时放养鱼类(每周清洗1次);
⑤注意:清积水时发现有蚊幼虫孳生的,不要倒在下水道中,可就近倒在干燥的平地上,这样蚊子幼虫会因为水干涸而死亡。

废弃积水容器大量蚊幼孳生
成蚊的活动范围不大,一般在半径一两百米的范围。熊进峰建议,可以以小区为单位,定期开展卫生大扫除,重点清理绿化带一次性纸杯饭盒等积水容器、房前屋后的瓶瓶罐罐等积水容器,还要定期清理沟渠淤积的杂物,另外地下停车场的沟渠也是孳生蚊子的重要场所,可以定期投放灭蚊幼剂。“如果我们能定期清理室内外的积水,就可以有效降低蚊密度,大大降低被蚊子叮咬的风险。”

其他防蚊小知识>>>
1
哪些人群更招蚊子?
一般认为,蚊子喜欢叮咬这么几个人群:
①人体呼出的二氧化碳是吸引蚊子的一个重要信号,新陈代谢快的、孕妇及运动员等呼出的二氧化碳量更多,因此更容易成为蚊子的目标;
②体温较高的人散发的热量和汗水中的化学物质对蚊子有较强的吸引力;
③穿深颜色衣服更容易吸引到蚊子;
④另外涂抹化妆品也有可能增加吸引蚊子的风险。
2
暑假户外玩耍,如何防蚊?
户外避免被蚊子叮咬,需要注意这么几点:
一是穿浅色长袖长裤;二是外出前可以在胳膊、腿部等裸露部位喷洒驱避剂;三是尽量避免在蚊子活跃的区域(草丛、绿化带和积水较多的地方)长时间逗留。
3
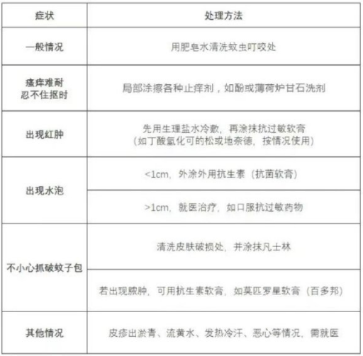
被蚊子咬了怎么办?

4
市民购买驱蚊灭蚊产品,应注意什么?
在选购驱蚊及灭蚊产品时,有以下几个注意事项:
①查看产品标签:确保产品具有农药登记证号、农药生产许可证号,这是产品合法性的重要标志,一定要注意挑选农药登记证号带WP标志的产品。WP是“卫品”的汉语拼音缩写,用于标识卫生杀虫剂,它们在药效和毒性方面获得了国家认证,并且具有特定的使用场景和注意事项。
②注意有效成分:了解产品中的有效成分及其浓度,避免使用对儿童或敏感人群有害的成分。
③选择正规渠道购买:在正规商店或超市购买,避免购买无“三证”或“三证”不全的产品。
④注意使用说明:遵循产品说明,避免过量使用。
⑤留意产品有效期:购买保质期内的产品,确保使用时的安全性。
5
去年没用完的驱蚊灭蚊产品,
今年还能继续使用吗?
熊进峰介绍,我们日常使用的防蚊灭蚊产品,如花露水、风油精、气雾剂、驱避剂等产品,一般保质期在2~3年,产品性状相对比较稳定,去年没使用完的,只要在有效期内,今年接着使用,一般没什么问题。
请输入验证码