近日
湖北省开展电动自行车
火灾隐患排查整治行动
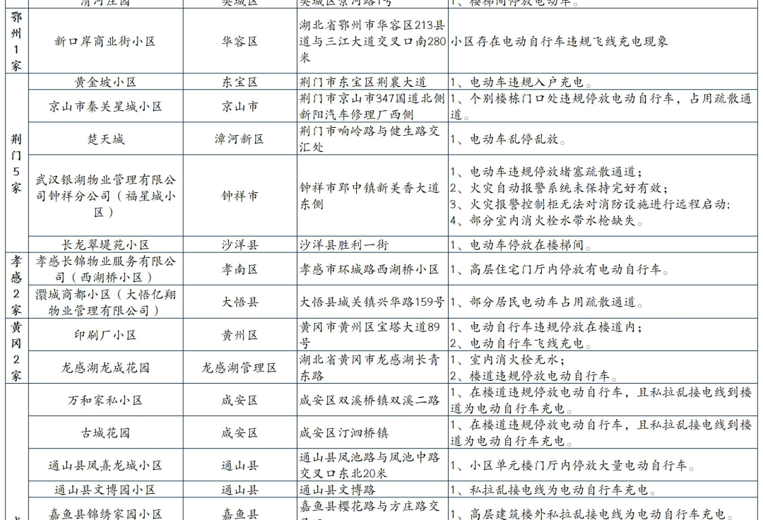
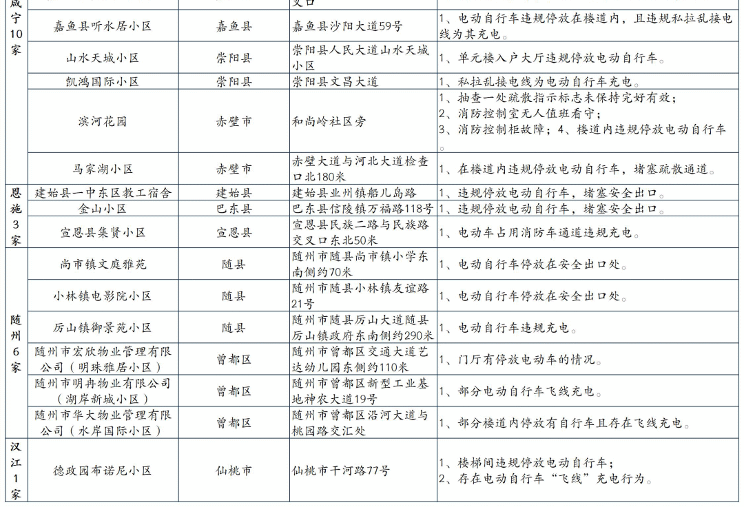
湖北消防根据各地检查情况曝光62家小区、物业单位
其中
荆州有5家被曝光
↓↓↓




(点击查看大图)
荆州市消防救援支队
对辖区住宅小区电动自行车隐患
进行曝光
↓↓↓
荆州区
隐患单位:
纪南凤凰城小区C区3栋
存在隐患:
违规停放电动自行车。
隐患单位:
美林悦府小区
存在隐患:
楼梯间违规停放电动自行车。
沙市区
隐患单位:
林清花园
存在隐患:
电动自行车违规飞线充电。
江陵县
隐患单位:
康民小区
存在隐患:
电动自行车违规飞线充电
隐患单位:
荆楚名居
存在隐患:
疏散通道违规停放电动车。
石首市
隐患单位:
石首市车碌新居
存在隐患:
楼道内违规停放电动自行车。
隐患单位:
老交警大队宿舍
存在隐患:
楼道内违规停放电动自行车。
洪湖市
隐患单位:
洪湖市江景苑小区
存在隐患:
架空层、物业办公室违规停放电动自行车。
隐患单位:
融建华府小区
存在隐患:
楼道内违规停放电动自行车。
监利市
隐患单位:
新里程小区
存在隐患:
地下车库违规停放电动自行车。
隐患单位:
百晟首府小区
存在隐患:
地下车库违规挺烦电动自行车。
松滋市
隐患单位:
松滋市滨江花园小区
存在隐患:
门厅内违规停放电动自行车。
隐患单位:
松滋市青峯水岸白云城小区
存在隐患:
门厅内违规停放电动自行车。
荆州经开区
隐患单位:
金源世纪城
存在隐患:
违规停放电动自行车。
作为一种经济、便捷的交通工具
电动自行车是许多家庭近距离出行的选择
但因未规范使用所引发的
电动自行车火灾事故频发
据国家消防救援局统计
有80%的电动自行车火灾
是在充电时发生的
其中超过一半发生在夜间充电过程中
而90%的电动自行车起火致人伤亡案例
发生在门厅、过道以及楼梯间
电动车一旦起火
究竟有多可怕?
一张图告诉你!

湖北消防提醒
广大市民朋友们
使用电动车时
充电、停放需谨慎
谨防因一时侥幸酿成大祸
电动车使用指南
一起来了解一下吧!
↓↓↓









请输入验证码