近期
全国电动自行车
火灾事故频发
消防安全隐患治理
刻不容缓
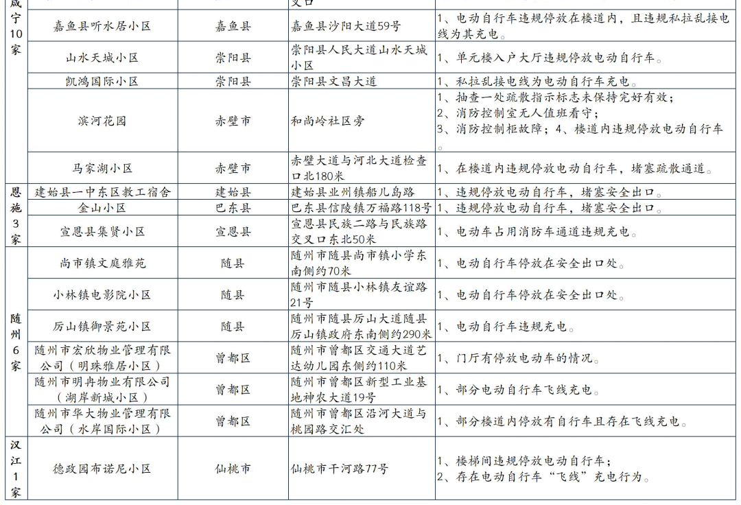
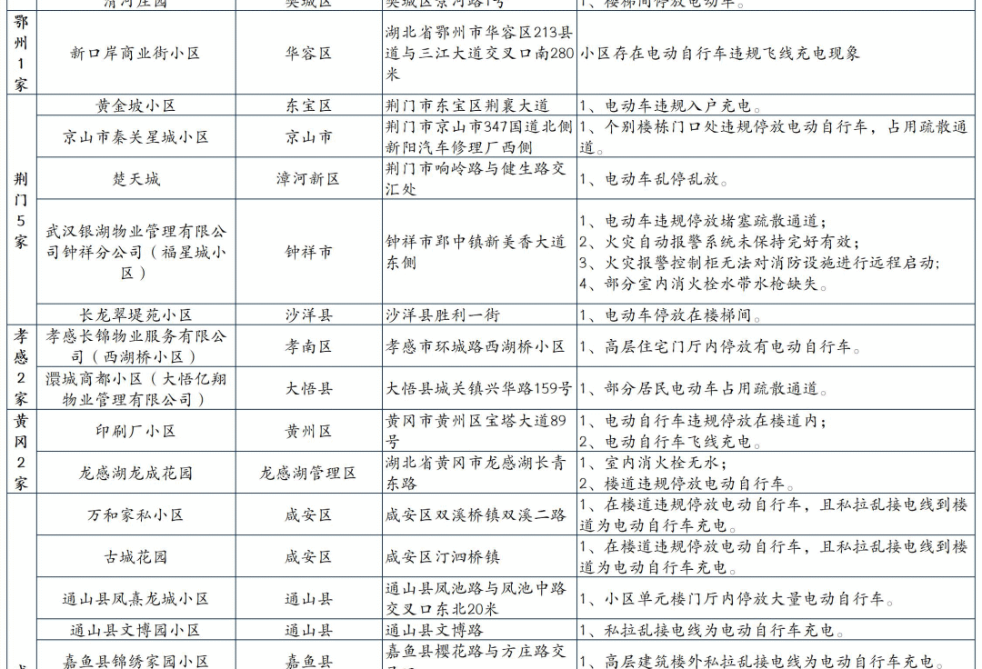
为切实做好夏季消防安全工作,防范遏制重大火灾事故发生,湖北消防救援总队周密部署、迅速行动,开展社会单位电动自行车消防安全隐患排查和曝光工作。
根据各地检查情况
湖北消防救援总队曝光了
70家存在电动自行车
消防安全隐患的社会单位
及62家存在电动自行车
消防安全隐患的小区、物业单位
其中
涉及荆州7家单位
5家小区、物业








希望进一步加大检查
曝光隐患问题力度
存在消防隐患单位要积极
落实消防安全主体责任
及时整改隐患
全面优化消防安全环境
请输入验证码