刚刚
荆州市发改委、市民政局、市卫健委
联文发布
关于征求
荆州市公立医院开展养老服务收费标准
及有关事项意见建议的公告
↓↓↓
市发改委 市民政局 市卫健委
关于征求荆州市公立医院
开展养老服务收费标准
及有关事项意见建议的公告
根据省卫生健康委、省发改委等11部门《关于进一步推进医养结合发展的实施意见》(鄂卫发〔2023〕1号)以及省民政厅关于印发《湖北省养老服务机构服务质量规范(试行)》的通知(鄂民政规〔2010〕5号)、《老年人能力评估规范》(GB/T 42195-2022)等文件精神,现就公立医院开展养老服务收费标准及有关事项公开征求社会意见建议,具体如下。
一、服务项目
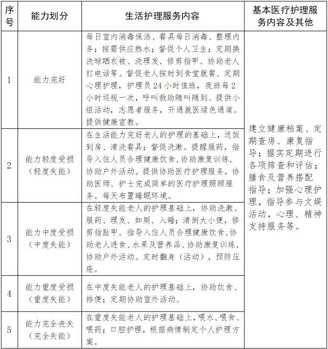
根据《老年人能力评估规范》(GB/T 42195-2022)将老年人能力等级划评估分为五类,即:
1.能力完好
2.能力轻度受损(轻度失能)
3.能力中度受损(中度失能)
4.能力重度受损(重度失能)
5.能力完全丧失(完全失能)
按照不同能力等级提供相应养老护理服务,具体服务项目详见附件1。
附件1:荆州市公立医院开展养老服务项目
(点击↓图片查看大图)

二、服务费
根据医院级别、老年人能力等级以及具体的服务项目,制定出相应收费标准,详见附件2。此收费标准为最高标准,下浮不限。
附件2.荆州市公立医院开展养老服务收费标准
(点击↓图片查看大图)

三、床位费
公立医院开展养老服务床位费按照该医院医疗床位费标准执行。
使用气垫床加收2元/人·天;
空调费(降温、取暖)单人间10元/人·天、双人间6元/人·天、三人间5元/人·天、四人及以上间4元/人·天;
精神疾病床位费加收2元/人·天。
套房床位费按实际情况由供需双方协商确定。详见附件2。
四、其他收费
伙食费按照非营利原则或实际成本据实收取。针对老年人的个性化需求,如一对一护理等特需生活或护理服务的,根据服务项目和成本,参照市场行情,由供需双方协商确定费用。
五、规范收费行为
(一)患有特殊并发症慢性病人及危急重症后康复患者,需“鼻饲管、导尿”等管道护理及其他特级护理服务,且达不到住院指征的,应纳入医疗门诊服务。
(二)在门诊及住院期间发生的费用,按医疗机构医疗服务项目及收费标准结算,不得纳入医养结合服务收费范围向老年人重复收费。
(三)公立医疗卫生机构开展养老服务,收入纳入医疗卫生机构收入统一管理,进行单独核算或单列备查账管理。
(四)各医疗机构按规定在经营场所醒目位置公示收费项目、收费标准等信息,自觉接受社会监督和相关职能部门检查。在收费时,应与接受服务的老人或其代理人签订书面服务合同,确保服务对象知情权,并按月提供费用清单和相关费用结算账目。
征求意见时间:2024年5月13日至6月12日,欢迎社会各界人士通过电子邮件、信函等方式提出宝贵意见。
联系科室——
市发改委价格收费管理科,联系人:熊珊;联系电话:0716-8852007;
市卫健委老龄健康科,联系人:胡瀚;联系电话:0716-4163898;
市民政局养老服务科;联系电话:0716-4108282。
电子邮箱:jzsfgw2010@126.com
通信地址:荆州市发改委价格收费管理科(荆州市沙市区北京西路440号,邮政编码:434000)(信封注明“反馈意见”)
敬请社会各界提出宝贵意见,感谢您的参与和支持!
请输入验证码