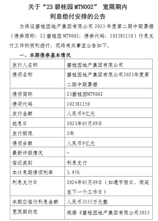
5月9日,碧桂园地产集团有限公司在中国银行间市场交易商协会发布关于“23碧桂园MTN002”宽限期内利息偿付安排的公告。
根据公告,碧桂园地产2023年度第二期中期票据(债券简称:23碧桂园MTN002)发行金额为9亿元,起息日为2023年5月9日,发行期限2年,本计息期债项利率3.95%,利息兑付日为2024年5月9日,本期应偿付利息金额为3555万元。

碧桂园表示,由于行业持续波动,公司面临的经营环境日趋复杂严峻, 截至目前公司正在全力筹措资金,因销售恢复情况不达预期,资金调拨困难等原因,上述偿付资金无法在利息兑付日2024年5月9日按时支付。但经公司和各方努力,积极筹措资金,盘活抵押资产,尽力于宽限期3个工作日内(不晚于5月13日) 足额偿付本期中期票据应付利息及宽限期内利息。
公告称,根据“23碧桂园MTN002”募集说明书中的约定,对未能按期足额偿付债务融资工具本金或利息的违约情形设置了5个工作日的宽限期,若发行人在该期限内对所述债务进行了足额偿还,则不构成发行人在本期债务融资工具项下的违约。宽限期内应按照票面利率上浮30BP计算并支付利息。
如果发行人在付息日未按照本期票据募集说明书的要求将本期票据当期应付利息足额偿还票据持有人,且付息日起3个工作日内(宽限期内)仍未完成偿付的,在民营企业债券融资支持工具项下,中债信用增进投资股份有限公司将根据《民营企业债券融资支持工具信用增进函》相关约定履行增信责任。
请输入验证码