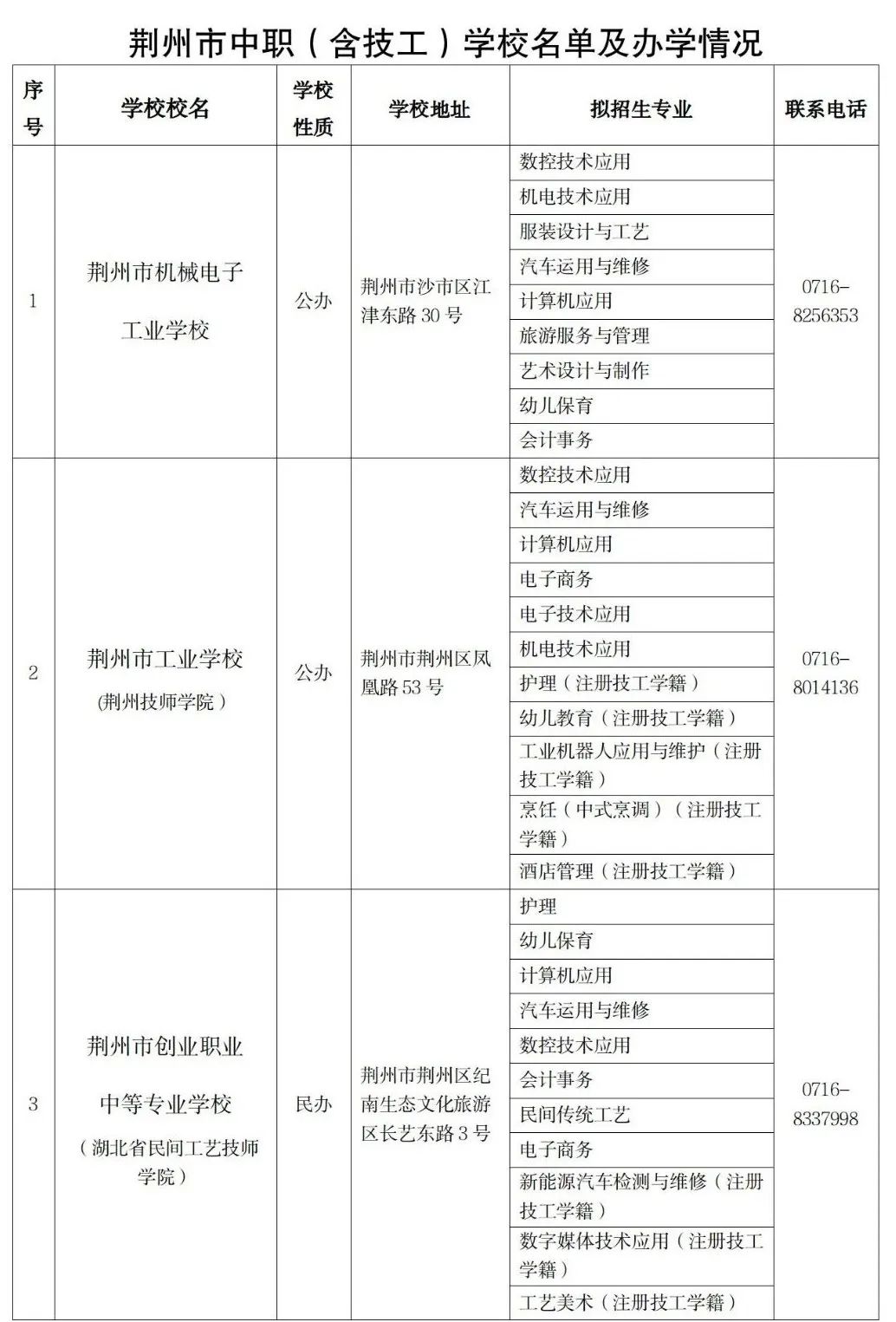
荆州发布市内具备招生资质的中职学校名单

为方便广大考生报考我市中职学校(含技工学校,下同),现将荆州市内具备招生资质的中职学校名单予以公布。请家长和学生认真甄别,谨慎报考,做到心中有数,防止上当受骗。如有疑问,可向荆州市教育局职成科咨询。联系电话:0716-4132849。






评论一下
评论 0人参与,0条评论
还没有评论,快来抢沙发吧!
最热评论
最新评论
已有0人参与,点击查看更多精彩评论