近日湖北省发展和改革委员会湖北省教育厅等部门联合下发《关于进一步加强中小学教育收费管理的通知》主要内容如下↓↓↓

通知要求
中小学服务性收费和代收费
应坚持学生或学生家长
自愿、非营利原则
严禁强制或变相强制
提供服务并收费
严禁只收费不服务
或多收费少服务
严禁以下行为↓↓↓
1. 将国家已明令禁止的或明确规定由财政保障的项目以及学费、住宿费已包含的项目纳入服务性收费和代收费。
2. 将讲义资料、试卷、电子阅览、计算机上机、图书馆查询、午休管理服务、取暖、降温、饮水、校园安全保卫等作为服务性收费和代收费事项。
3. 将正常教学计划内的理论和实践课程内容转为有偿培训,收取或委托、联合有关社会(培训)机构向在校学生收取实习费、实训费、耗材费、技能培训费、校企合作费、军训费等费用。
4. 义务教育阶段学校组织开展国防教育活动,向学生或变相向学生收取费用。
5. 军训期间向学生收取军训费、住宿费、交通费、照相费等费用。
6. 强制、捆绑或采用更改作息时间、限制学生出入等手段变相强制学生购买服务或参加服务(如统一在校就餐、购置学生装、参加研学活动、提供收费的宿舍用品、学习用品、饮用净化水、洗浴用水、课间午点、营养奶、基本医疗保险等),且从中获取经济利益。
7. 以家委会或第三方名义规避学校收费主体责任,摊派收取上述费用。
8. 其他违规行为。
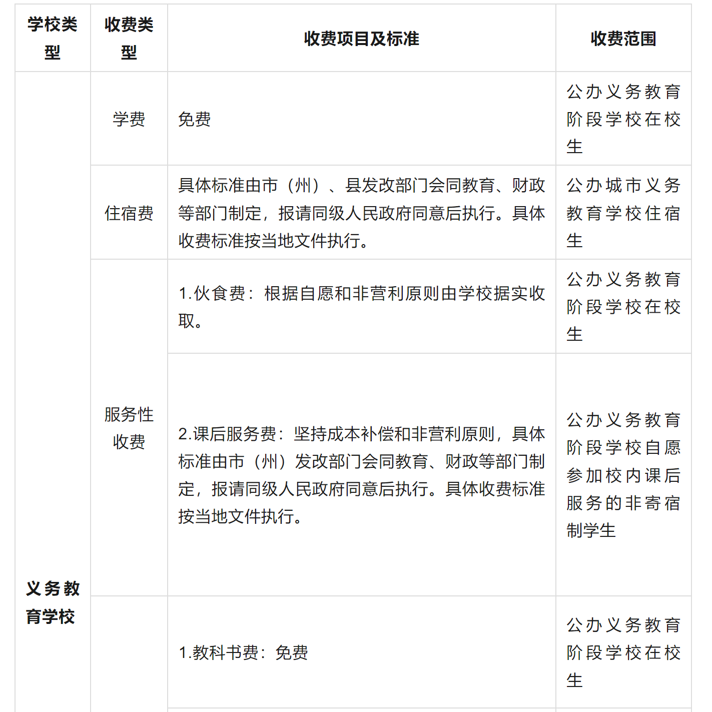
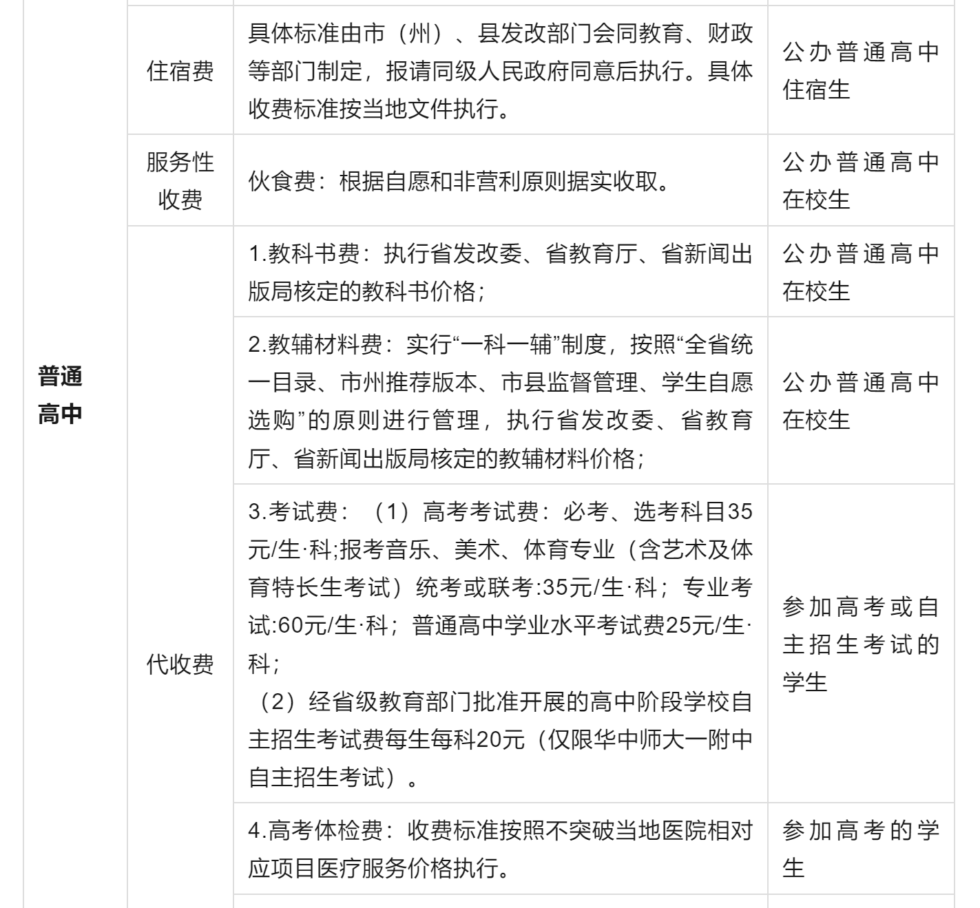
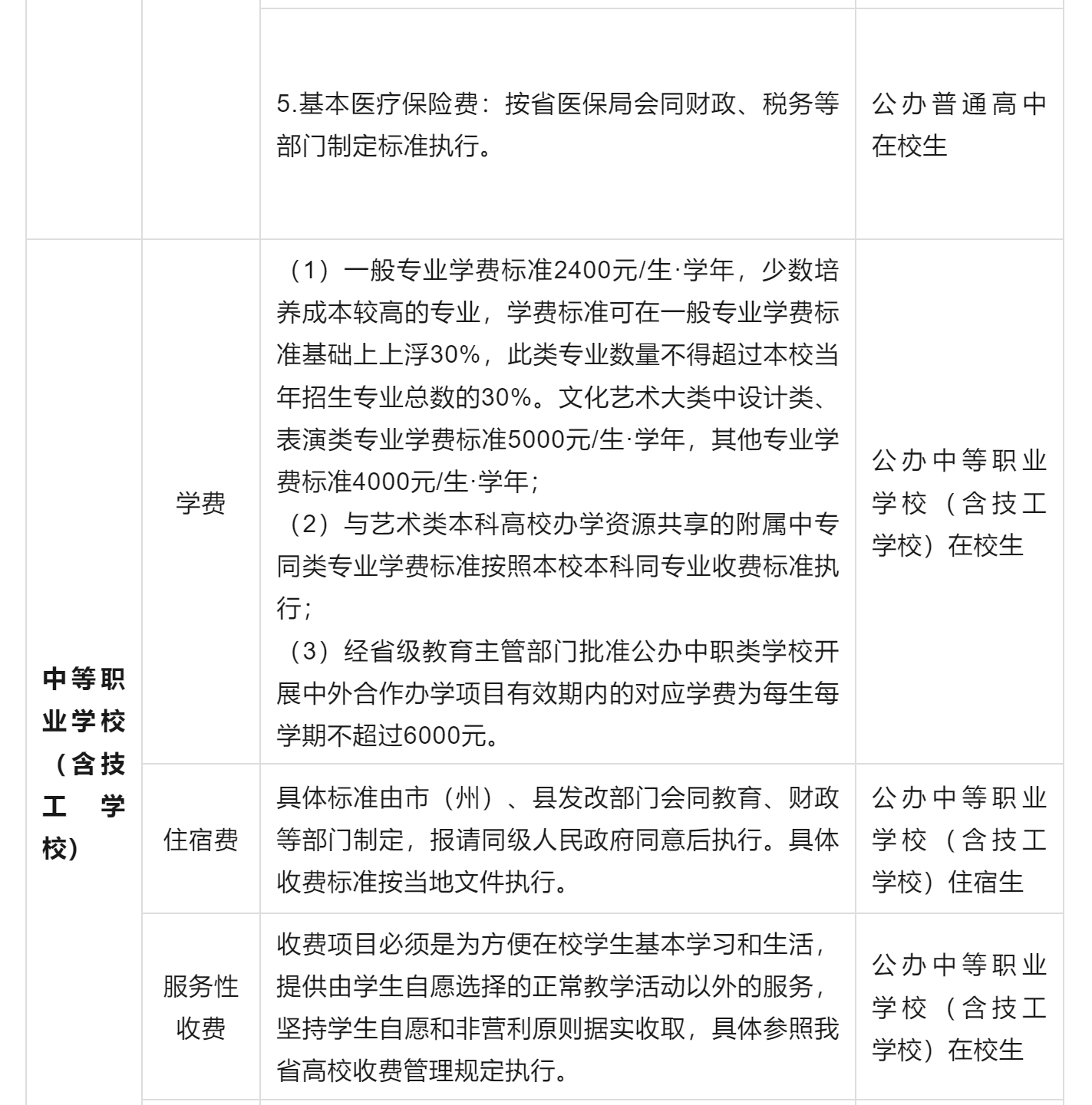
湖北省教育厅网站公布了湖北省公办中小学教育收费项目清单





请输入验证码