12月18日23时59分,甘肃临夏州积石山县发生6.2级地震,造成重大人员伤亡;12月19日09时46分,新疆克孜勒苏州阿图什市发生5.5级地震。突发灾情牵动人心,湖北多所高校紧急发布通知,为受灾地区学生提供临时困难补贴。
长江大学
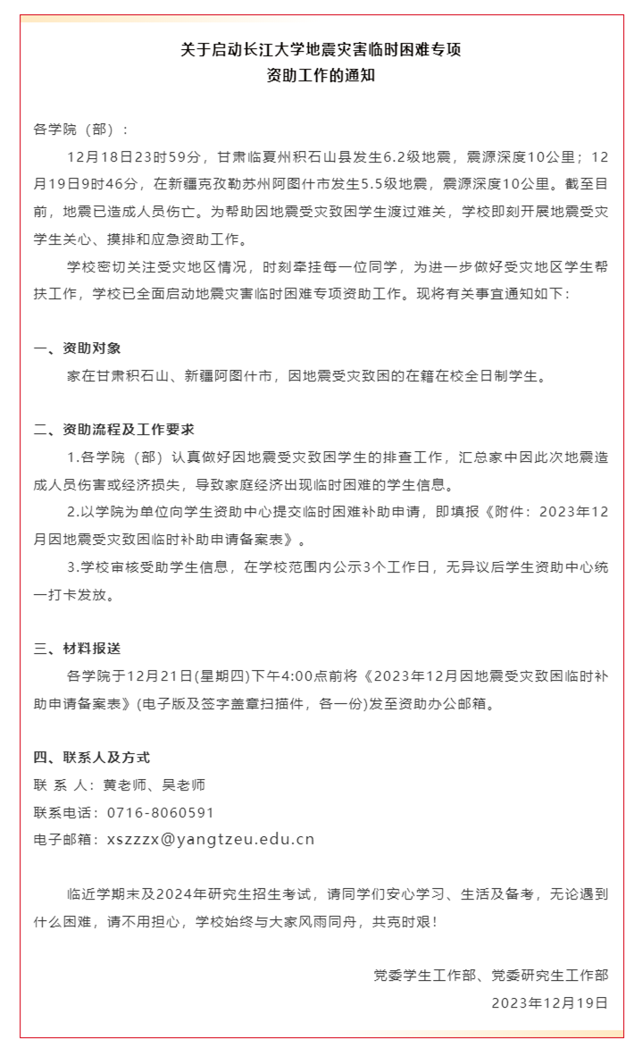
12月18日23时59分,甘肃临夏州积石山县发生6.2级地震,震源深度10公里;12月19日9时46分,在新疆克孜勒苏州阿图什市发生5.5级地震,震源深度10公里。截至目前,地震已造成人员伤亡。为帮助因地震受灾致困学生渡过难关,学校即刻开展地震受灾学生关心、摸排和应急资助工作。

武汉大学
12月18日23时59分,甘肃临夏州积石山县发生6.2级地震,震源深度10公里。截至目前,地震已造成多人伤亡,部分水、电、交通、通讯等基础设施受损。近期,全国多地也相继出现低温雨雪天气,造成雨雪冰冻灾害,生产生活遭受影响。为及时帮助遭受自然灾害学生度过困难,保障其安心学习、正常生活,武汉大学决定启动自然灾害临时困难专项资助工作,通过学生本人提出或者辅导员推荐进行申请,经学生奖助中心审核后,学校将参照学生临时困难补助标准确认并发放补助金。

华中科技大学
北京时间12月18日23时59分,甘肃临夏州积石山县发生6.2级地震,震源深度10公里,造成重大人员伤亡。甘肃、青海等地部分水、电、交通、通讯等基础设施受损。12月19日09时46分,新疆克孜勒苏州阿图什市发生5.5级地震。
华中科技大学及时开启临时困难补助资助通道,凡是学生本人或学生家庭出现临时经济困难情况的全日制在读学生,可进入智慧华中大“网上办事大厅”平台申请临时困难补助,具体流程为:登录智慧华中大-网上办事大厅-本科生临时困难补助申请或研究生困难补助申请-进入申请界面,完成申请信息的填写和提交。学生可在网上办事大厅中查看自己申请的审核情况。

武汉理工大学
12月18日23时59分,甘肃省临夏回族自治州积石山保安族东乡族撒拉族自治县发生6.2级地震,造成人员伤亡和财产损失。甘肃兰州、定西、临夏和青海西宁、海东等地震感强烈。近期全国多地出现强雨雪天气,部分地区受灾严重。
武汉理工大学将及时对在校学生受灾情况开展排查工作,安抚受灾学生、了解学生家庭受灾情况,并对近期家庭所在地受灾严重、造成重大损失,出现生活困难的全日制在读学生(本科生、研究生)给予专项困难补助。

中南财经政法大学
近日,甘肃、青海等地突发地震,北方地区遭遇暴雪等自然灾害,给当地人民生命财产安全造成严重影响。
中南财经大学为受灾学生开通临时困难补助应急通道。学生家庭如因地震、暴雪等紧急灾害造成人员伤害或财产损失导致临时困难,可及时向辅导员老师说明情况,或在网上事务大厅【学生补助-临时困难补助】模块提出申请,我们将及时为大家提供帮助,解决困难。

华中农业大学
12月18日晚,甘肃临夏州积石山县发生6.2级地震,使当地人民生命财产遭受了巨大损失,牵动着党和人民的心。华中农业大学高度重视灾区学生家庭受灾情况,为精准做好灾区学生救助帮扶工作,学校学生资助管理中心启动地震灾区学生专项资助工作,如家庭经济出现临时困难,可与学院辅导员联系,提出临时困难补助申请,经审核后将发放临时困难补助。

中南民族大学
12月18日晚,甘肃临夏州积石山县发生6.2级地震,震源深度10公里。12月19日上午,新疆克孜勒苏州阿图什市发生5.5级地震,震源深度10公里。截至目前,地震已造成甘肃、青海、新疆多地人员伤亡,部分水、电、交通、通讯等基础设施受损。地震发生后,习近平总书记高度重视并作出重要指示,要求全力开展搜救,及时救治受伤人员,最大限度减少人员伤亡。
为精准做好地震灾区学生救助帮扶工作,现开展中南民族大学对甘肃、新疆地震受灾学生家庭受损情况排查及帮扶工作,甘肃、青海、新疆地震灾区学生可填写申请临时困难补助。

三峡大学
12月18日23时59分,甘肃临夏州积石山县 (北纬 35.70度东经102.79度)发生6.2级地震,震源深度10公里。12月19日9时46 分,新疆克孜勒苏柯尔克孜自治州阿图什市(北纬40.02度东经77.86度)发生5.5级地震,震源深度10公里。为及时帮助因地震灾害影响而造成家庭经济困难的学生渡过难关,学校决定开展受灾学生临时困难专项资助工作。学生可申请三峡大学本科学生临时困难补助,学生处学生资助管理中心根据学生受灾严重程度分级给予相应专项资助。

湖北恩施学院
12月18日晚甘肃临夏发生6.2级地震灾害,甘肃省、青海省局部地区震感强烈。湖北恩施学院高度重视学生家庭受灾情况,已开启紧急临时资助通道,各学院学生发展中心正在积极排查受地震灾害影响家庭经济出现临时困难的学生情况。

请输入验证码