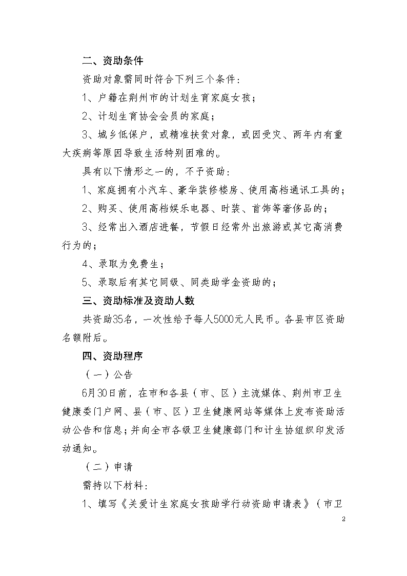
昨天
荆州市卫生健康委员会
发布红头文件
《关于开展第十届关爱
计划生育家庭女孩助学行动的通知》
↓↓↓

文件提到
对在2023年全国普通高等学校
统一招生中过全日制普通类
本科录取分数线的女孩给予资助
资助名额共35人
满足资助条件者
可一次性给予5000元资助
文件详情如下
↓↓↓





昨天
荆州市卫生健康委员会
发布红头文件
《关于开展第十届关爱
计划生育家庭女孩助学行动的通知》
↓↓↓

文件提到
对在2023年全国普通高等学校
统一招生中过全日制普通类
本科录取分数线的女孩给予资助
资助名额共35人
满足资助条件者
可一次性给予5000元资助
文件详情如下
↓↓↓





请输入验证码