沙市区2023年
小学招生工作实施方案
(点击↓图片查看大图)



(上下滑动↓文字查看具体方案)
一、指导思想
坚持以习近平新时代中国特色社会主义思想为指导,贯彻党的二十大精神。以办人民满意教育为宗旨,进一步解决招生入学工作中的热点、难点问题,规范招生行为,努力促进教育公平。
二、基本原则
(一)坚持政府统筹、部门联动、区域协调原则;
(二)坚持科学划片、相对就近、免试入学原则;
(三)坚持平台招生、随机派位、通知入学原则;
(四)坚持应招尽招、分类依次、严控择校原则。
三、主要内容
(一)招生对象
2017年8月31日(含8月31日)前出生、且尚未注册过小学学籍的沙市户籍适龄儿童和符合条件的随迁子女。残疾儿童和有其他身体特殊情形的儿童,入学年龄可视不同情况适当延缓。
(二)学生类别及所需证件
1.A类:辖内生。即本人和法定监护人户籍在对应辖区学校的适龄儿童,且房产属于以下情形之一的:
(1)适龄儿童本人或法定监护人在辖区内有独立房产的;
(2)适龄儿童本人或法定监护人在沙市城区均无房产,但适龄儿童自出生之日起,即随父母一方户口在祖父母(外祖父母或祖辈)房产处落户从未迁移的;
(3)适龄儿童本人或法定监护人从出生至今为沙市城区户口,在沙市城区无房产,居住房屋为招生辖区内廉租房或公租房的;
(4)适龄儿童家庭为被征迁户,与征迁项目部签订协议之日起,六年期内申请在原居住地片区学校就读的(六年期满仍未完成安置或购房的,不受时间限制)。
辖内生报名须提供以下证件:①户口簿②房屋不动产权证(房产证)或购房合同(含完税发票且在2023年5月31日前的交房证明)。属于廉租房或公租房的,须提供由房产管理部门出具的证明和近6个月水电使用凭证;属于拆迁安置且申请回原居住地对应辖区学校就读的,须提供征迁安置协议以及相关证明材料。③预防接种查验证明。
提供的房产证或购房合同必须是适龄儿童本人或法定监护人一方或双方共有的独立房产(本人或法定监护人无房产的提供无房产证明和祖辈房产信息)。房产性质必须为住宅房且具有独立产权,非配偶关系的共有房产不能作为辖内生入学依据。没有交房的新建小区不能作为辖内生入学依据。
辖内生必需具备户籍和房产一致条件,适龄儿童及法定监护人户籍地址与其房产所在地不一致的,必须将户籍迁入房产所在地。户籍认定截止时间和房产办结截止日期为2023年5月31日。
2020年5月31日以后在沙市城区所购二手房,在部分学校对应的辖区实行多校划片,时间界定以房产证登记时间为准。由祖辈过户给直系子女的房产不列入二手房性质。
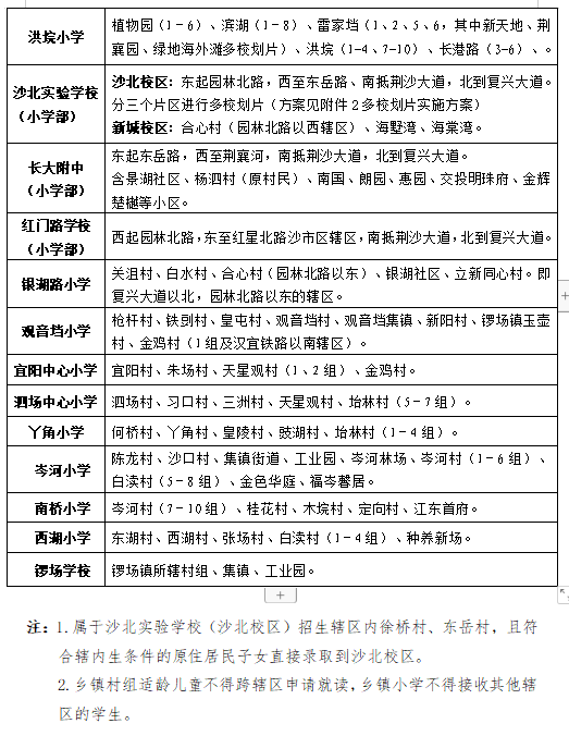
各小学招生辖区(含多校划片)见附件1、附件2。
2.B类:政策生。即沙市区属现役军人、烈士、消防救援队伍人员、全国一级和二级英模、因公牺牲或一至四级伤残民警(军人)、荆州市荣誉市民、受区级以上政府表彰的见义勇为先进个人、沙市区工业项目固定资产投资2000万元以上和非工业项目固定资产投资5000万元以上且已开工建设并完成固定资产投资30%的招商引资项目、规模以上服务业企业和资质等级以上建筑业企业及规模以上工业企业的法人代表和高管(限总经理、副总经理、监事会主席)、限额以上商贸企业的法人代表和原始股东、台胞及重点台属、组织部门委派且服务期一年以上的援藏援疆干部、长江大学在编在岗教师、引进高层次人才和“楚才卡”持有人等子女。
3.C类:辖外生。居住在沙市辖区内的非沙市城区户籍的随迁子女、进城务工人员子女和具有沙市户籍选择跨辖区就读的适龄儿童,属于以下情形之一的:
(1)非沙市城区户籍但在沙市城区有独立房产的适龄儿童;
(2)无沙市城区户籍及房产,但在沙市城区取得居住证的进城务工人员子女(不包括荆州区、开发区、文旅区、高新区、公安县埠河镇和沙市区乡镇);
(3)放弃辖内生资格,选择跨辖区申请入学的沙市城区户籍适龄儿童;
(4)属于多校划片的对象,且未按规定时间参与多校划片随机派位的适龄儿童;
(5)户籍在沙市城区但在城区无独立房产的适龄儿童(含集体户、空挂户等);
(6)具有辖区内户籍和房产,但没有按时办理入户手续和房产手续的适龄儿童;
(7)不具备辖内生资格,但具备沙市城区就读基本条件的其它情形。
辖外生报名需提供以下证件:①户口簿②不动产权证(房产证)或购房合同(含完税发票且在5月31日前已完成交房的)。无房产的外来务工人员需提供法定监护人在沙市辖区六个月以上的居住证、一年以上沙市区社保证明、经商或务工证明(工商营业执照或劳务合同等,工商营业执照需是监护人本人)、近3个月水电使用凭证。③预防接种查验证明。
(三)招生程序
入学办法按照以下四个阶段依次进行。
第一阶段:登记审核(6月16日—7月6日)
A类生:适龄儿童监护人使用智能手机关注“沙市教育”微信公众号,点击“义教招生”小程序(6月16日开通),按操作说明填写入学信息,并上传相关证件图片,于7月7日—7月8日持相关证件原件到辖区学校进行原件初审,确认入学类别,留存证件原件,对学校有需要到住所现场核查的,家长要密切配合;有多处房产的,以户籍地址的房产信息作为入学辖区依据。
B类生:政策生根据《沙市区义务教育招生政策生入学规程》相关要求申请办理。
C类生:适龄儿童监护人使用智能手机关注“沙市教育”微信公众号,点击“义教招生”小程序,按操作说明填写入学信息并上传相关证件图片,于7月9日—10日持相关证件原件到填报的就读意向学校进行资格初审,并留存证件原件;如多校重复填报,则视为无效志愿,最终在有空余学位学校调剂入学;对有意向且符合沙市城区就读条件的适龄儿童,学校不得拒绝审核。
招生学校将A、C类学生分类整理成册,按名册序号顺序连同户籍房产证明原件报区义务教育招生工作领导小组办公室进行复审,复审结束后由学校退还证件原件给家长。
登记时法定监护人所报信息必须准确无误,提供证件必须真实有效,并默认允许学校或区义务教育招生工作领导小组办公室到相关部门核查。每个适龄儿童只能填报一所就读意向学校参加随机派位,平台开放期间,家长自行填报或修改信息并确认提交。平台关闭后,将不再受理任何报名信息和学校志愿变更。辖内生选择跨区就读,视其放弃原辖内生资格,如果派位未能中签,则由区义务教育招生工作领导小组办公室按相对就近原则调剂到有空余学位学校。登记注册手机请务必关闭短信拦截功能,保持信息接收畅通。
第二阶段:依次录取(8月21日—8月22日)
区义务教育招生工作领导小组办公室以招生计划为依据,按照 A、B、C三类顺序依次进行录取。录取过程中,当上一批次录取后仍有空余学位,且下一批次的报名人数少于空余学位数时直接录取。当A类学生报名数多于学校招生计划数时,则进行随机派位。当 A、B 类录取结束后,C 类报名学生数多于学校空余学位数时,则进行第三阶段的随机派位。空余学位数由区义务教育招生工作领导小组办公室在随机派位时现场公布。
为响应多孩政策,在第一个孩子非择校入学的前提下,由父母亲或法定监护人提出申请,原则上双胞胎适龄儿童或多孩子女随第一个孩子现就读学校安排在同一所学校就读。
第三阶段:随机派位(8月23日)
随机派位由区义务教育招生工作领导小组办公室组织,由家长代表现场抓阄,参与和监督人员为纪检监察部门领导、教育行政部门领导、媒体和随机抽取的相关适龄儿童的法定监护人代表等。派位结果现场公示,随机派位未中签的学生,由区义务教育招生工作领导小组办公室调剂到有空余学位的学校,并在招生平台上点对点告知家长。
第四阶段:报到注册(8月25日—8月26日)
新生凭招生平台入学通知信息,到录取学校核对名册后正式报名,学校将录取名册报送区教育局基教股进行电脑平行分班。8月31日上午在各校张榜公布电脑分班结果,开学后学校凭录取名册到区教育局基教股为新生办理学籍。
(四)调剂入学
下列情形,由区义务教育招生工作领导小组办公室按相对就近原则,调剂到有空余学位的学校。
1.符合入学条件未在规定时间内进行登记和资料审核确认的;
2.被录取后在规定报名时间内,逾期不办理入学手续的。
(五)特殊儿童入学
能随班就读的特殊儿童原则上就近随班就读;不能随班就读但生活基本能自理的,到沙市特殊教育学校就读;生活完全不能自理的,注册沙市特殊教育学校学籍,由沙市特殊教育学校送教上门;因身体健康原因确需延迟入学的,带相关证件于6月20日—6月30日到区教育局S102室申请办理延迟入学手续。
沙市特殊教育学校只招收沙市户籍和符合条件的随迁特殊儿童。招收辖区之外的非随迁特殊儿童必须由户籍所在地政府或教育行政部门出具就学联系函进行风险担保,并承担该生的公用经费。
四、工作要求
(一)加强宣传。各小学要加大对《中华人民共和国义务教育法》及各级教育行政部门招生政策的宣传力度,使义务教育的法规意识、基本政策、基本理念家喻户晓、深入人心,要讲清楚2023年招生的平台招生、信息审核、分类依次、随机派位、政策生规程等关键程序,营造招生工作的良好氛围。
(二)加强领导。在区教育工作领导小组领导下,区义务教育招生工作领导小组办公室负责招生的具体组织和实施工作。办公室主任由区教育局局长担任,办公室副主任由分管副局长担任。各学校成立以校长为组长的招生工作领导小组,学校招生办公室直接与区义务教育招生工作领导小组办公室对接,并安排专人负责咨询、接待、指导信息登记审核等工作,压实主体责任。同时,城区各中小学派一名中层以上招生干部,按要求轮流到区教育局义务教育招生接待办公室值班,做好来电来访群众电询或面询等工作。全体招生工作人员要增强法治意识、政策意识和服务意识,认真做好群众的来信来访工作,向社会和招生平台公布咨询接待电话,热情、耐心、细致地做好家长工作;要维持正常招生秩序,对于无理取闹、扰乱招生秩序的行为,要及时报公安机关等相关部门依法处理,确保招生工作顺利进行。
(三)严肃纪律。学生信息的真实性和准确性遵循“谁审核、谁负责”的原则,严格做到“六严”(即严格招生程序、严禁大班额招生、严格通知入学、严格平行分班、严格学籍管理、严格执行教育收费政策)。各校不得以任何名义、任何形式向学生违规收取任何费用。对违反教育收费规定的行为,将按照有关规定追究相关人员的责任。
(四)强化监督管理。认真落实招生工作责任制和责任追究制,严厉查处弄虚作假和违规违纪行为,主动接受社会监督,主动接受纪律监督。
区纪委监委举报电话:0716—8883772
区教育局监察室举报电话:0716—4103878
五、重要提示
(一)2020年5月31日以后在沙市城区所购的二手房,在2021年及以后招生中实行多校划片。因学校容量不能直接对口一所小学的新建小区,实施多校划片入学。
(二)学校对应辖区,会因新建学校、布局调整、人口迁移、招生容量等因素进行适度调整,一年一划定,请勿将当前辖区划分作为售房承诺和购房的选择依据。
(三)法定监护人或委托人登录义教招生平台后,按操作指南进行操作;登录者信息发布必须符合当前意识形态要求,遵守相关法律法规。
(四)招生平台和招生接待办只在招生期间工作日开放,招生工作结束即行关闭。小学招生工作可咨询区义教招生接待办(区教育局S108室,咨询电话:0716—4103850;咨询时间:工作日上午8:30—12:00,下午2:30—5:30)。
(五)关于转学插班。2023年秋季中小学转学插班将于8月22日在区教育局现场登记,区教育局按相对就近原则,在有空余学位的学校安置入学。登记时请监护人本人携带以下资料:①房产证。②户口簿及监护人身份证。③.国网学籍号。④成长手册或期末成绩证明材料。⑤出生证。不接受不具备在沙市城区就读条件的学生转学插班。
本方案解释权属沙市区义务教育招生工作领导小组办公室。
请符合“房户一致”条件的适龄儿童家长于6月12日至13日下午17点前,持户口、房产证(或购房合同及付款发票原件)到相应学校招生接待处登记,并按时参加随机派位,家长凭随机派位摇号结果在招生平台注册报名。对于符合多校划片条件而未参加多校派位摇号的学生,只能按辖外生资格注册登记。多校划片学位数根据小区适龄儿童数和学校学位数确定相应摇号比例。其中沙北实验学校沙北校区计划招生6个班,东岳怡景和祥云佳园的原东岳和徐桥村民子女(以立新街办审核公示的名单为准)不参与摇号,部分二孩(需房户一致、查验学籍)和沙北实验学校本校教师(查验人事档案)子女不参与摇号直接录取。剩余学位数按三个片区适龄儿童人数比例相同的原则进行抓阄派位。按前期摸底情况,沙北实验学校在三个片区的派位人数计算公式如下:
如派位人数换算时出现小数位时,小数位忽略,按整数位计。如某小区派位人数不足1人,按1人计。2.2020年5月31日以后在沙市城区所购的二手房实行多校划片,2023年在以下学校对应的辖区二手房实行多校划片。请符合“房户一致”条件的二手房适龄儿童家长于6月12日至6月13日下午17点前,持户口、房产证到相应辖区学校招生接待处进行登记。随机派位在相应登记学校进行,具体安排如下:
(1)北二小对应辖区二手房,与文星中学实行多校划片。登记及派位地点:北二小,派位时间:6月14日上午8:30。
(2)北一小对应辖区二手房,与东区联校实行多校划片。登记及派位地点:北一小,派位时间:6月14日上午11:00。
(3)红星路小学对应辖区二手房,与张家三巷小学实行多校划片。登记及派位地点:红星路小学,派位时间:6月14日下午14:00。
(4)沙市区实验小学对应辖区二手房,与张家三巷小学实行多校划片。登记及派位地点:区实小,派位时间:6月14日下午16:00。
(5)洪垸小学对应辖区二手房,与田家炳中学实行多校划片。登记及派位地点:洪垸小学,派位时间:6月15日上午8:30。
(6)北三小对应辖区二手房,与田家炳中学实行多校划片。登记及派位地点:北三小,派位时间:6月15日上午10:00。
(7)张居正小学对应辖区二手房,与长大沙市附中学实行多校划片。登记及派位地点:张居正小学,派位时间:6月15日下午14:00。
(8)荆江小学对应辖区二手房,与南湖路中学实行多校划片。登记及派位地点:荆江小学,派位时间:6月15日上午11:30。
(9)沙北实验学校(沙北校区)对应辖区二手房,与沙北实验学校新城校区实行多校划片。登记及派位地点:沙北实验学校(沙北校区),派位时间:6月15日下午16:00。
中签沙北校区的适龄儿童再参加小区的多校划片摇号。家长凭摇号结果在招生平台注册登记。凡符合二手房多校划片条件而未参加多校派位摇号的学生,只能按辖外生资格注册登记。
沙市区2023年
初中招生工作实施方案
(点击↓图片查看大图)

(上下滑动↓文字查看具体方案)
一、指导思想
坚持以习近平新时代中国特色社会主义思想为指导,贯彻党的二十大精神,以办人民满意教育为宗旨,进一步解决招生入学工作中的热点、难点问题,依法依规实施初中招生工作。
二、基本原则
(一)坚持政府主导,区域统筹原则;
(二)坚持对口直升,整班分配原则;
(三)坚持平台招生,随机派位原则;
(四)坚持分类依次,通知入学原则。
三、主要内容
(一)学生类别
1.A类:分配生。即具备沙市片区学籍的应届小学毕业生,城区学生以对口直升和整班分配的形式进行分配。乡镇小学学生直接升入对应的乡镇初中就读。荆州市沙市实验小学(恒隆校区)学生在开发区实验中学和沙市九中进行整班随机派位。2023年沙市片区小升初整班分
配方案见附件。
2.B类:政策生。即沙市区属现役军人、烈士、消防救援队伍人员、全国一级和二级英模、因公牺牲或一至四级伤残民警(军人)、荆州市荣誉市民、受区级以上政府表彰的见义勇为先进个人、沙市区工业项目固定资产投资2000万元以上和非工业项目固定资产投资5000万元以上且已开工建设并完成固定资产投资30%的招商引资项目、规模以上服务业企业和资质等级以上建筑业企业及规模以上工业企业的法人代表和高管(限总经理、副总经理、监事会主席)、限额以上商贸企业的法人代表和原始股东、台胞及重点台属、组织部门委派且服务期一年以上的援藏援疆干部、长江大学在编在岗教师、引进高层次人才和“楚才卡”持有人等子女。具有体育方面突出才能,并有志继续发展的高水平后备人才,由获准学校在义务教育招生工作领导小组办公室的监督下进行相关专项测试,报区义教招生工作领导小组审核后录取。
3.C类:调剂生。即由于返乡、随迁和择校等原因,需要协调到有空余学位学校的学生。具体分下列类型:(1)返乡生:即不属于分配生,其本人或法定监护人有沙市区户口和房产的异地应届小学毕业生。(2)随迁生:即不属于分配生,其法定监护人在沙市城区购房、工作、有合法居住证的异地应届小学毕业生(因城区学位容量等原因,荆州区、开发区、文旅区、高新区、公安县埠河镇及沙市乡镇未在沙市城区购房居住者子女不得在沙市城区公办学校就读)。(3)外籍生:即不属于分配生,其居住在沙市区的非中国籍小学应届毕业生。(4)择校生:即具有沙市区小学学籍且放弃分配生资格,选择自主择校的学生。荆州市沙市实验小学(恒隆校区)毕业生不可参与沙市区其他学校择校(若本人或监护人有沙市区户籍或房产可参照返乡和随迁学生执行)。择校生可选择一所学校参与择校随机派位,选择择校视其放弃分配生资格,随机派位未中签的择校生由区义务教育招生工作领导小组办公室在有空余学位的学校按相对就近原则调剂入学。
(二)相关证件在材料审核时,需提供以下证件的原件及复印件:
1.应届小学毕业生国网学籍号;
2.学生及法定监护人户口簿(学生及其法定监护人户籍办结日期为2023年5月31日);
3.房产证明(因返乡、随迁等原因申请就读的学生,本人或法定监护人在沙市城区具有独立房产,其房产办结日期为 2023年5月31日);
4.无房产的外来务工人员需提供法定监护人在沙市辖区的六个月以上的居住证、一年以上沙市区社保证明、经商或务工证明(工商营业执照或劳务合同等,工商营业执照需是监护人本人)、近3个月水电使用凭证。
(三)招生程序
第一阶段:对口直升,整班分配(7月7日)一校对口的学校毕业生直接升入对应初中,不能一校对口的小学依据多校对口分配方案,采取随机派位(抓阄)的办法整班分配。其班级去向的确定,以学籍管理平台数据为准,由家长代表随机抽选,确定班级对口中学。操作全过程由区义务教育招生工作领导小组办公室组织,由家长代表现场抓阄,接受市教育局、区委区政府和纪检监察部门有关领导、媒体记者以及学生家长代表的现场监督。由新闻媒体向社会各界公布抽号结果。
第二阶段:注册登记(7月10日—7月12日)学生监护人使用智能手机(关闭短信拦截功能,以方便接收平台短信)关注“沙市教育”微信公众号,点击“义教招生”小程序中“小升初”模块(7月10日8:00—7月12日17:00开通)。分配生家长可在小学教师指导下登录。选择异地就学将视其放弃分配生资格,如果最终未被异地学校录取仍返回沙市区就读,则由区义务教育招生工作领导小组办公室在有空余学位的学校按相对就近原则调剂入学。沙市城区内小学毕业放弃分配生资格的调剂生,直接在平台上提交意向申请。非沙市区小学毕业生可到意向学校也可到区义务教育招生工作领导小组办公室注册登记,并接受资格审核。对符合在沙市区就读条件的学生,意向学校不得拒绝其注册登记和无故审核不通过。有择校意向的学生只能参加一次随机派位。各校7月15日将招生材料统一送至区义务教育招生工作领导小组办公室进行审核。平台开放期间,家长自行填报或修改信息并确认提交。平台关闭后,将不再受理任何报名信息和学校志愿变更。逾期未完成填报者视为自动放弃分配生资格,由区义务教育招生工作领导小组办公室在有空余学位的学校按相对就近原则调剂入学。政策生根据《沙市区义务教育招生政策生入学规程》相关要求申请办理。
第三阶段:依次录取(8月21日—8月22日)由义务教育招生工作领导小组办公室按照 A、B、C三类顺序依次预录取。录取过程中,如上一批次录取后仍有空余学位,且下一批次的报名人数少于空余学位数时直接录取。多于空余学位数时,采用随机派位或调剂安置方式录取。
第四阶段:随机派位(8月23日)随机派位由区义务教育招生工作领导小组办公室组织,由家长代表现场抓阄,参与人员为纪检监察部门领导、教育行政部门领导、媒体和随机抽取的相关小学毕业生的法定监护人代表等。派位结果现场公示,随机派位未中签的学生,由区义务教育招生工作领导小组办公室调剂到有空余学位的学校,并在招生平台上点对点告知家长。
第五阶段:报到注册(8月25日—8月26日)学生凭招生平台入学通知信息,到录取学校核对名册后正式报名,区外调剂生在学校取回证件原件。学校将录取名册报送区教育局基教股进行电脑平行分班。8月31日上午在各校张榜公布电脑分班结果,开学后学校凭录取名册到区教育局基教股为新生办理学籍。
(四)特殊生入学办法小学应届毕业的特殊生能随班就读的按就近入学原则录取到就近初中就读。不能随班就读但能生活基本自理的录取到特殊教育学校就读。生活完全不能自理的以残疾证等级为依据注册特殊教育学校学籍后,由特殊教育学校送教上门。非沙市区户籍且不符合随迁生条件的特殊学生需要到沙市区就读的,需由其户籍地区县级民政部门出具函件进行风险担保,并承担该生的公用经费。
(五)以下情形由区义务教育招生工作领导小组办公室按相对就近原则调剂到有空余学位的学校1.符合入学条件但未在规定时间内进行登记和资料审核确认的;2.被录取后在规定报名时间内,不办理入学手续的;
(六)关于转学插班2023年秋季中小学转学插班将于8月22日在区教育局现场登记,区教育局按相对就近原则,在有空余学位的学校安置入学。登记时请监护人本人携带以下资料:①房产证。②户口簿及监护人身份证。③国网学籍号。④成长手册或期末成绩证明材料。⑤出生证。不接受不具备在沙市城区就读条件的学生转学插班。
四、工作要求
(一)加大宣传力度。各学校要加大对《中华人民共和国义务教育法》及各级教育行政部门招生政策的宣传力度,使义务教育的法规意识、基本政策、基本理念家喻户晓、深入人心,要讲清楚2023年小升初招生的平台招生、整班分配、依次录取、随机派位等关键程序,努力营造义务教育招生工作的良好氛围。
(二)组建工作专班。在区教育工作领导小组领导下,区义务教育招生工作领导小组办公室负责招生的具体组织和实施工作,办公室主任由区教育局局长兼任,办公室副主任由分管副局长担任。招生办公室下设招生接待办,接待办设在区教育局S108室。各学校成立以校长为组长的招生工作领导小组,学校招生办公室直接与区义务教育招生工作领导小组办公室对接,并安排专人负责咨询、接待、指导信息登记等工作。同时,城区各初中学校派一名中层以上招生干部,按要求轮流到区教育局义务教育招生接待办公室值班,做好来电来访群众电询或面询等工作。压实主体责任,全体招生工作人员要增强法治意识、政策意识和服务意识,认真做好群众的来信来访工作,向社会和招生平台公布咨询接待电话,热情、耐心、细致地做好家长工作;要维持正常招生秩序,对于无理取闹、扰乱招生秩序的行为,要及时报公安机关等相关部门依法处理,确保招生工作顺利进行。招生平台和招生接待办只在招生期间工作日开放,招生工作结束即行关闭。初中招生工作可咨询区义教招生接待办(区教育S108室,咨询电话:0716—4103850;咨询时间:工作日8:30—12:00,下午2:30—5:30)。
(三)严肃招生纪律。严格做到“六严”(即严格招生程序、严禁大班额招生、严格通知入学、严格平行分班、严格学籍管理、严格执行教育收费政策)。严格执行电脑平行编班,各初中学校要向区教育局作出书面承诺,不得以任何形式分重点班、非重点班或快慢班。各校不得以任何名义、任何形式向学生违规收取任何费用。对违反教育收费规定的行为,将按照有关规定追究相关人员的责任。
(四)强化监督管理。认真落实招生工作责任制和责任追究制,严厉查处弄虚作假和违规违纪行为,主动接受社会监督,主动接受纪律监督。区纪委监委举报电话:0716—8883772区教育局监察室举报电话:0716—4103878本方案解释权属沙市区义务教育招生工作领导小组办公室。
请输入验证码