2023年一季度“荆州楷模”
“荆州好人”名单出炉




来了解一下
这些荆州人的事迹

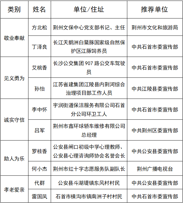
敬业奉献
方北松

方北松,男,57岁,中共党员,文博专业研究馆员(二级),现任荆州文保中心党支部书记、主任。1988年7月加入文保事业后,他几十年如一日致力于文物保护科研、应用和推广工作,抢救保护了大批珍贵简牍、木漆器、纺织品等文物。他主持国家科技部重点科技攻关项目1项;主持及参与科技部、国家文物局课题17项,以第一作者或参与发表论文30余篇,其中发表在SCI检索刊物文章4篇。他曾获“荆州市第三批专业技术拔尖人才”、荆州市五一劳动奖章等多项荣誉称号,2012年获得《湖北省标准创新贡献奖》三等奖,2019年荣获湖北省科学技术二等奖,2022年荣获荆州市“金凤杰出人才”荣誉称号,2022年7月被评为全国文物系统先进工作者,2023年当选为第十四届全国人大代表。
推荐单位:荆州市文化和旅游局
丁泽良

丁泽良,男,55岁,中共党员,长江天鹅洲白鱀豚国家级自然保护区江豚饲养员。丁泽良曾是长江边捕鱼为生的普通渔民,见证了长江干线的生态变迁。2008年冬,寒冷天气导致江面结冰,江豚们为呼吸用身体反复撞击冰面而受伤,丁泽良义无反顾的站出来,主动承担起照顾受伤江豚的责任,这一守护一晃就是14年。14年来,他从一个“门外汉”变成了“土专家”,成为江豚专职饲养员,他用无悔的青春换来了江豚家族的延续。因为日复一日,年复一年地守护江豚,丁泽良成为小有名气的“网箱饲养江豚第一人”,但他更喜欢大家叫他“江豚奶爸”。2011年丁泽良被中国科学院水生生物研究所评为“优秀工作者”,2018年荣获全国水生野生动物保护“海昌奉献奖”。
推荐单位:中共石首市委宣传部
见义勇为
艾桃香

艾桃香,女,48岁,石首市东升镇毕家塘村村民,长沙公交集团907路公交车驾驶员。2月9日早上7时40分左右,艾桃香照例早起在长沙市芙蓉区东湖边晨跑,突然发现湖水中有一位老人,大半身子已没于水中,已经没了挣扎的力气。艾桃香立马冲向湖岸边,顾不上冰冷刺骨的湖水,脱下外套便跳入水中,用力将老人往岸上拖。老人棉衣棉裤都已泡湿,且年纪较大,全身脱力无法动弹,艾桃香一边不断使力,一边高声呼救。幸好有另一位路人经过,协助她一起成功将老人抬上岸。老人被救起后,艾桃香在拨打急救电话的同时,把自己的外套给老人披上做好防寒措施。不久救护车到达现场,艾桃香一直等到老人坐上救护车后才默默离开。人民网、湖南日报、三湘都市报、红网、潇湘晨报、长沙晚报、长沙新闻综合频道、长沙文明办官微等各媒体平台通过首页头条集中对这位勇敢的公交女司机进行了宣传报道,在短视频平台引发集体刷屏。
推荐单位:中共石首市委宣传部
孙怡

孙怡,男,27岁,共青团员,江苏省建集团江陵县内荆河综合治理项目部工作人员。2月27日上午,孙怡与同事乘车抵达江陵,去公司中标的内荆河综合治理施工现场查勘。在项目部开会时,孙怡透过窗户,突然看到旁边内荆河河道淤泥中,一名老人在艰难挣扎。孙怡赶忙招呼同事们一起冲出门,奔向河边救人。由于内荆河里水和淤泥都比较深,老人深陷淤泥中无法自救,眼看只剩下一只手露出水面,情况十分危急,最先赶到的孙怡跳进河里,抓住老人的手,在同事帮助下把老人抬上了岸。随后孙怡和同事们配合赶来的警察和医护人员将老人送往医院,经过救治,老人已无大碍。
推荐单位:中共江陵县委宣传部
诚实守信
李中怀

李中怀,男,61岁,石首市大垸镇黄金湾村村民,宇润街道保洁服务有限公司石首分公司环卫工人。2月2日上午,李中怀像往常一样在保丰街打扫卫生,发现路边有一个黑色皮包,本以为是普通垃圾,但当他捡起来时,皮包沉甸甸的分量让他大吃一惊。他便停留在原地等待失主,但失主迟迟未出现。担心失主着急,李中怀立即前往派出所寻求民警帮助。经民警清点,发现包内有现金2000元、价值6000元的首饰以及一些证件,根据证件上的信息,民警很快联系到了失主。据失主称,仅这个黑色皮包就价值上万元。事后,失主想向李中怀给予一些现金以表感谢,但李中怀义正言辞地拒绝。他用实际行动践行着“诚实守信、拾金不昧”这一中华民族的传统美德。
推荐单位:中共石首市委宣传部
吕军

吕军,男,汉族,42岁,荆州市鑫环球轿车维修有限公司总经理。创业初期,吕军曾向亲戚朋友借款8万元用于购置设备,承诺2年内会全部还清,而他也按时兑现了承诺。凭着他过硬的修车技术和始终秉持着诚信为本的理念,汽车修理厂规模逐步扩大。他独特的经营方式是不绑定会员、不主动销售、不靠低价引流来获取消费、不靠会员充值获取短期的效益,他依靠诚信的服务、合理的价格和良好的品质留住客户。草根创业,他以诚信逆袭人生;初心不改,他用善意回馈社会。他投身社会公益,积极帮扶救助慰问贫困户、孤寡老人、留守儿童等弱势群体,8年来个人捐款捐物累计达45万元。积极帮扶建档立卡贫困户,共提供就业岗位600个。疫情期间,吕军共为基层社区捐赠价值33万元的防疫物资。2015年以来,吕军先后被评为荆州市“十大创业之星”、荆州市首届“最美政协人”、荆州区楷模;2020年、2021年连续两年被省市场监管局评为“最美个体工商户”。
推荐单位:中共荆州区委宣传部
助人为乐
罗桂香

罗桂香,女,54岁,公安县闸口初级中学心理教师,公安县心理咨询师协会名誉会长。16年来,她利用休息时间持续为农村留守儿童、留守妇女、留守老人提供心理关爱服务,下农村、进学校、入社区开展心理健康知识普及、家庭教育、经营婚姻等公益讲座达2000多场次,受益人群达5000多人。疫情防控期间,她第一时间组织公安县心理咨询师协会成立心理抗疫小组开展线上服务,接待线上咨询人数达300多人次。从城镇到农村、学校到社区、课堂到咨询室,都能看到她用心倾听、用爱陪伴的身影。先后被评为2022年“湖北省最美妇联人”、荆州市优秀心理健康教师、荆州市“三八”红旗手。
推荐单位:中共公安县委宣传部
何小杰

何小杰,女,63岁,中共党员,荆州市红十字志愿服务队副队长,无偿献血文艺宣传分队首任队长。2014-2022年连续9年担任市红十字会、市总工会“爱心成就梦想·金秋助学”公益项目总负责人,志愿服务时间累计达到4805小时。连续多年被评为“优秀志愿者”、沙市区“优秀党员”。2023年,何小杰入选“全国红十字志愿服务先进典型”。九年间,何小杰牵头组织的市红十字会“金秋助学”公益项目累计资助困境大学生34人,资助总金额达40.12万元。其中,其本人资助大学生5人,累计捐赠公益助学金5.8万余元。
推荐单位:荆州广播电视台
孝老爱亲
代群

代群,男,59岁,公安县斗湖堤镇东风村村民。他37年如一日,不离不弃照顾病妻,用深情托起妻子坍塌的世界,用真情为妻子撑起了一片天。1986年,代群的妻子生完孩子不久后,突然患病瘫痪,代群在沉重打击下,毅然承担起照顾一家老小的责任,不离不弃、无微不至地照顾妻子。白天他挥洒汗水、辛勤工作,回到家还要操持家务,照顾着瘫痪在床的妻子和年幼的孩子。外出务工时,哪个工地上有活干,他就带着生病的妻子到哪里。他是工友们和邻居们眼中的好丈夫。风雨37年,他不仅担起了养家糊口的重任,如今还建起了新房,儿子也成家立业,生活简单而幸福。这个厚道淳朴的汉子用无私的爱唤起妻子对生活的信心,用瘦弱的肩膀挑起家庭的重担,用真情谱写了一曲爱的赞歌。
推荐单位:中共公安县委宣传部
雷国凤

雷国凤,女,50岁,石首市横沟市镇南洲子村村民。1990年,雷国凤与丈夫王国圣结婚后,便在武汉经营早餐店。就在小家庭日子正蒸蒸日上时,2016年,家中二哥因病去世,三哥突然中风,九十多岁的婆婆无人照料,夫妻二人毅然放弃了武汉的事业,回到老家侍奉在老人身边,让老人颐享天年。雷国凤还专门学习了中医理疗,照顾中风瘫痪卧床的三哥,经过一年时间的理疗后,三哥不但能行走,并且生活也能逐渐自理。她用至善至孝的行动,诠释了人间的大爱真情,这个家在她辛苦付出下也渐渐走出阴霾、走向幸福。
推荐单位:中共石首市委宣传部

敬业奉献
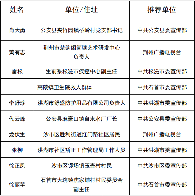
肖大勇

肖大勇,男,48岁,中共党员,公安县夹竹园镇桥岭村党支部书记。在桥岭村负债千万,工作局面异常复杂、艰难的情形下,他临危受命,不计个人得失,六年如一日投身支部书记工作岗位,以超强的毅力和坚定的信念先后为村化债700余万元。以对家乡的情怀和无私的奉献精神,先后为村捐款和垫资近百万元,竭力为村争取水、电、路、桥等民生建设项目过千万元。他凭着吃苦耐劳的品格,勇于担当、以身作则的精神,团结带领村两委一班人,将过去的软弱涣散村打造成一个有凝聚力、有战斗力,年集体经济收入过百万元的先进党支部。在支部书记岗位上,他把支部当家,视群众为亲人,不忘初心、牢记使命,履职尽责,无私奉献,处处彰显党员本色。
推荐单位:中共公安县委宣传部
黄有志

黄有志,男,53岁,农工党党员,荆州市楚韵阁简牍艺术研发中心负责人。他是楚简制作技艺(国家级项目)省级非遗代表性传承人,与湖南、湖北等全国各地近40家博物馆合作,负责楚简的复制工作。由于在楚简文物的保护与传承方面成绩卓著,黄有志先后获得了湖北省“荆楚工匠”、荆州市“民间工艺技能传承大师”“当代郢匠”荣誉称号。2022年5月,黄有志被湖北省文化和旅游厅认定为国家级非物质文化遗产代表性项目简牍制作技艺(楚简制作技艺)省级代表性传承人。至今,经他亲手复制的竹简超过万枚,临摹的简文达10万余字。为了让人民群众了解这些宝贵的文化遗产,黄有志正在努力通过非遗进社区,非遗进校园,媒体宣传等形式,让广大的游客、群众、简牍爱好者,知晓这些宝贵的文化遗产,将它发扬光大。
推荐单位:荆州广播电视台
雷松

雷松,男,43岁,中共党员,生前系松滋市疾控中心副主任。工作20余年间,曾先后参与2015年松滋市建国以来首例发热伴血小板减少综合症、2016年霍乱和2020年新型冠状病毒等多起传染病疫情防治工作。2020年新冠疫情暴发以后,他始终坚守在疫情防控第一线,带领流调组一班人累计完成了1180人次的流调和追阳任务。2023年2月14日不幸因病逝世,享年43岁。
推荐单位:中共松滋市委宣传部
见义勇为
高陵镇卫生院救人群体

张成新,男,30岁,中共党员,高陵镇卫生院外科医生、信息科主任。汪欣,女,27岁,高陵镇卫生院预防接种员。董雯,女,25岁,高陵镇卫生院内科医生。严雪,女,41岁,高陵镇卫生院妇产科医生。2月25日早上7点40分,在石首管家铺路段,一名老人倒在道路中间,四肢抽搐。高陵镇卫生院四名医务人员张成新、董雯、汪欣、严雪此时恰巧驾车经过,见状立即下车查看,只见该老人意识不清,嘴角有血沫。几人初步判断是癫痫发作咬破舌头,随即拨打120,并将老人移至安全位置。在等待120急救车辆的过程中,他们一直守护在老人身旁,防止老人出现窒息情况。经向周围村民了解,该老人家住附近,有癫痫病史。随后急救人员抵达现场,老人也逐渐清醒,确认老人身体状态恢复后,四人才离开。
推荐单位:中共石首市委宣传部
诚实守信
李舒珍

李舒珍,女,51岁,洪湖市舒盛防护用品有限公司负责人。李舒珍深知,只有诚信经营,诚以待人,才是企业能够长久发展的基础。自2016年洪湖市舒盛防护用品有限公司成立以来,一直秉承着“以人为本 诚信守法”的经营理念,她一点一滴打磨公司产品,一处一处优化产品线,以过硬的产品质量和真诚实在的信誉度迅速打开了市场。累计实现企业生产产值达1亿多元,上缴税收800多万元,先后多次获得洪湖市级“诚信单位”“纳税大户”等荣誉。在坚持企业发展的同时,积极改善地方群众生活,主动吸纳贫困户、困难户就业,先后为40余名困难群众提供合适的工作岗位,积极关心关爱、看望慰问困难群众,极大地促进了当地群众的生活水平提升,推动当地经济社会发展建设。
推荐单位:中共洪湖市委宣传部
助人为乐
代云峰

代云峰,男,64岁,中共党员,公安县麻豪口镇自来水厂厂长。他是促进和谐的“贴心人”、 无私奉献的“热心人”、排忧解难的“暖心人”。社区居民闹矛盾,他耐心劝导,公平公正处理;群众遇到困难,他有求必应、有难必帮;公共事业需要支持,他积极响应、慷慨解囊。他二十年如一日关注社情民意,扎根基层,生活在群众之中,处在百姓之间,时刻牢记为人民服务的宗旨,以人心换人心,以党心换民心,架起了党和群众心灵相通的“连心桥”。二十多年来,他从“小事”入手,成功调解邻里家庭矛盾纠纷近200起,多次被评为优秀工作者、优秀人大代表、公安县金牌调解员。
推荐单位:中共公安县委宣传部
龙伏生

龙伏生,男,71岁,中共党员,沙市区胜利街道红门路社区居民。2018 年下半年开始,龙伏生拿起快板,在江汉南路进行文明劝导,通过打快板的方式,告诫广大市民遵守交规、安全出行。“现在是红灯,请你等着过,创建全国文明城,全市人民齐上阵,共创共建共分享,宜居宜业幸福城……”这种方式很快吸引了行人的注意,许多市民为龙伏生点赞。附近的学校还组织红领巾小分队跟他一起打快板,龙伏生说他非常欣慰。2008年至今,龙伏生创作了近300篇快板词,内容包括倡导共同缔造、垃圾分类、文明出行等生活的各个方面。15年来,在他的影响下,先后有200多位居民加入志愿者队伍。
推荐单位:荆州广播电视台
张柳

张柳,女,36岁,洪湖市社区矫正工作管理局工作人员。她的善良与生俱来,乐于助人,不求回报。从2015年开始,生活并不宽裕的她累计拿出6万多元,默默资助了5名特殊的贫困儿童。每当看着孩子们健康快乐地成长,因自己的善举传递了温暖而倍感欣慰。“坚持下去”“力所能及”,是她含蓄的心意,也是温暖不断延续的最美缩影。单位同事问她:“你一个月工资才2600元,自己还有老人和孩子要照顾,这么做真的值得吗?”她总是笑着说:“每当看到孩子的姑姑发来的照片,看到照片中孩子灿烂的笑容,视频中愉快玩耍的身影,我觉得一切都是值得的。”
推荐单位:中共洪湖市委宣传部
孝老爱亲
徐正凤

徐正凤,女,56岁,沙市区锣场镇玉壶村村民,她一名普通的农村妇女,面对丈夫因意外终身瘫痪的现实,她选择了坚强和承受,12年的岁月里,她默默承担照顾瘫痪丈夫的义务,她用不离不弃的精神,维持丈夫的生命和家庭的完整;她用吃苦耐劳的品质,独自扛起了整个家庭的重担;她用平凡的善举,演绎着人间大爱。十几年如一日的坚守,她没有一句怨言,更多的是感恩,是对生活的信心。她是孩子心中的“好母亲”,是丈夫眼里的“好妻子”,是左邻右舍口中的“好媳妇”,也是大家公认的孝老爱亲典型。
推荐单位:中共沙市区委宣传部
徐丽苹

徐丽苹,女,48岁,中共党员,石首市大垸镇焦家铺村村民委员会副主任。结婚20多年来,她一直与公婆在一起生活,对家里的老人非常孝顺。从过门到现在,从没有跟老人顶过嘴,吵过架,耍过脾气。多年来,她无怨无悔地扛起了照顾公婆,操持家务的重担。婆婆患有严重的糖尿病,她每天做饭伺候公婆,每晚帮婆婆打针,定期给婆婆查血糖,根据血糖的高低来调整婆婆的用药量和饮食。婆婆因肠胃功能不好,一月总有那么一两次大小便失禁,是她帮婆婆洗澡、洗脏衣服、从无怨言。她对公公婆婆无微不至地关怀犹如一缕春风沁人心脾。
推荐单位:中共石首市委宣传部
请输入验证码