长峰医院被停牌

19日,全国中小企业股份转让系统有限责任公司发布公告称,北京长峰医院股份有限公司(证券代码:870890;证券简称:长峰医院)因发生重大风险事件,且未向我司申请停牌,根据《全国中小企业股份转让系统挂牌公司股票停复牌业务实施细则》等相关规定,我司现决定自2023年4月19日起对其股票实施停牌。

全国中小企业股份转让系统有限责任公司公告截图 18日,北京日报客户端发布情况通报称,2023年4月18日12时57分,丰台区消防救援支队接警:北京长峰医院住院部东楼发生火情。接警后,消防、公安、卫健、应急等部门即赴现场处置。13时33分许,现场明火被扑灭。15时30分,现场救援工作结束,共疏散转移患者71人。截至18时,经转院救治无效,21人不幸死亡。事故原因正在进一步调查。

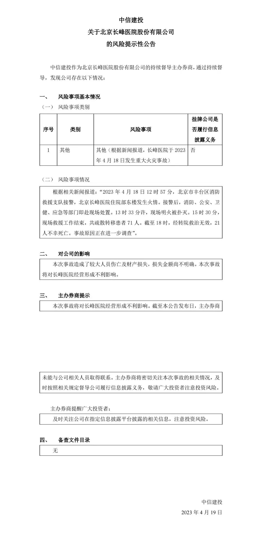
截图自北京日报客户端  19日,北京长峰医院股份有限公司的主办券商中信建投发布公告称,本次事故造成了较大人员伤亡及财产损失,损失金额尚不明确。本次事故将对长峰医院经营形成不利影响。截至本公告发布日,主办券商未能与公司相关人员取得联系。主办券商将密切关注本次事故的相关情况,及时按照相关规定督导公司履行信息披露义务,敬请广大投资者注意投资风险。

图自中信建投公告  天眼查网站信息显示,北京长峰医院股份有限公司(曾用名:北京长峰医院有限公司)成立于2009年,注册资本超1.45亿元,法定代表人、实控人为汪文杰。

北京长峰医院股份有限公司董事会4月14日发布公告,原定于2023年4月20日在全国中小企业股份转让系统指定披露平台上披露《2022年年度报告》,现因年报编制与审核工作未按期完成,为确保数据的准确性和内容的完整性,公司将2022年年度报告延期至2023年4月27日披露。

图自长峰医院2022年半年度报告  

截图自同花顺

长峰医院2022年半年度报告显示,2022年上半年,北京长峰医院实现营业收入约为2.53亿元,对应实现归属净利润约为-3264.38万元。

评论一下
评论 0人参与,0条评论
还没有评论,快来抢沙发吧!
最热评论
最新评论
已有0人参与,点击查看更多精彩评论