明确了,提前放假!

近日,国内部分高校发布通知,调整2021至2022学年秋季学期期末考试及寒假安排。北京大学、中国人民大学、北京物资学院等高校提前放寒假,北京邮电大学、中华女子学院等学校明确学生可提前离校并参加线上考试。

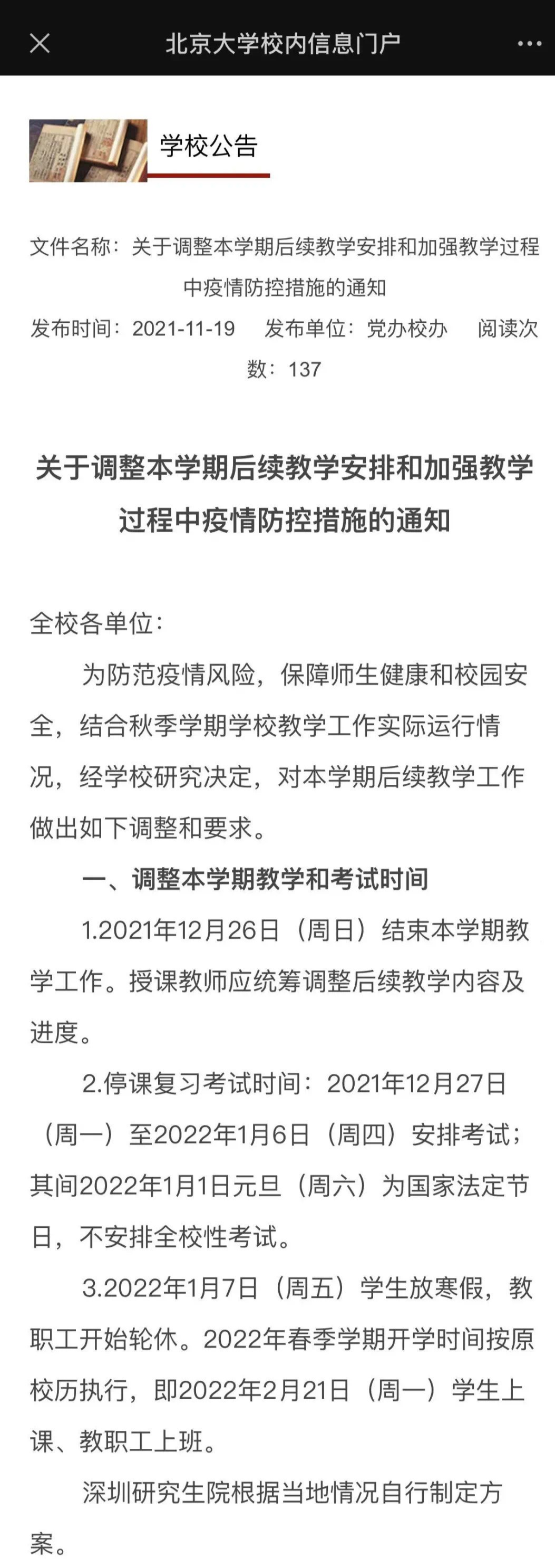
北京大学日前发布通知,学生自2022年1月7日放寒假。

北京大学放假安排截图

中国人民大学明确自2022年1月4日至9日期末考试,自2022年1月10日起,学生放寒假。

北京物资学院称,学生寒假自2022年1月9日开始。

而校历显示,三所高校原计划自2022年1月17日放寒假,放假时间均比原计划提前一周左右。

部分高校明确提前结课,学生可提前离校并参与线上期末考试。

12月11日,北京邮电大学发布通知,明确在12月31日前完成本学期课程教学。2022年1月3日前,本科生离校。1月5日起进行线上期末考试。

中华女子学院发布通知称,将于2021年12月13日至17日完成线下教学,学生于12月19日离校,期末考试以线下、线上两种方式进行。

北京物资学院发布通知,自2021年12月24日起学生可以离校,12月27日开始居家在线上课。2022年1月3日至8日组织在线期末集中考试。

中国劳动关系学院明确调整期末考试时间,21级新生课程提前结课,北京校区第17周(12月27日至31日)为考试周。

此前,湖北部分高校

已公布寒假放假时间

(详情→)

又有部分高校公布

寒假放假安排

快来看看

↓↓↓

三峡大学本科生放假时间:2022年1月4日至2月24日。2月25日至27日报到、注册;2月28日开始上课。有补考的学生请按各学院安排的考试时间,提前到校参加考试。临床实习学生由医学院根据实际情况制订相应方案。研究生放假时间原则上为2022年1月4日。确因研究工作需要留校的研究生,本着“非必要不留校”原则,由研究生本人递交申请,导师签字后,经学院、研究生院审核,可办理延长留校手续。留校期间,采取导师负责制。

湖北三峡职业技术学院2021年12月31日前完成本学期期末考查考试学生2022年1月1日放假2022年2月26-27日返校

三峡旅游职业技术学院

学生2022年1月7日放寒假,2月21日返校。

评论一下
评论 0人参与,0条评论
还没有评论,快来抢沙发吧!
最热评论
最新评论
已有0人参与,点击查看更多精彩评论